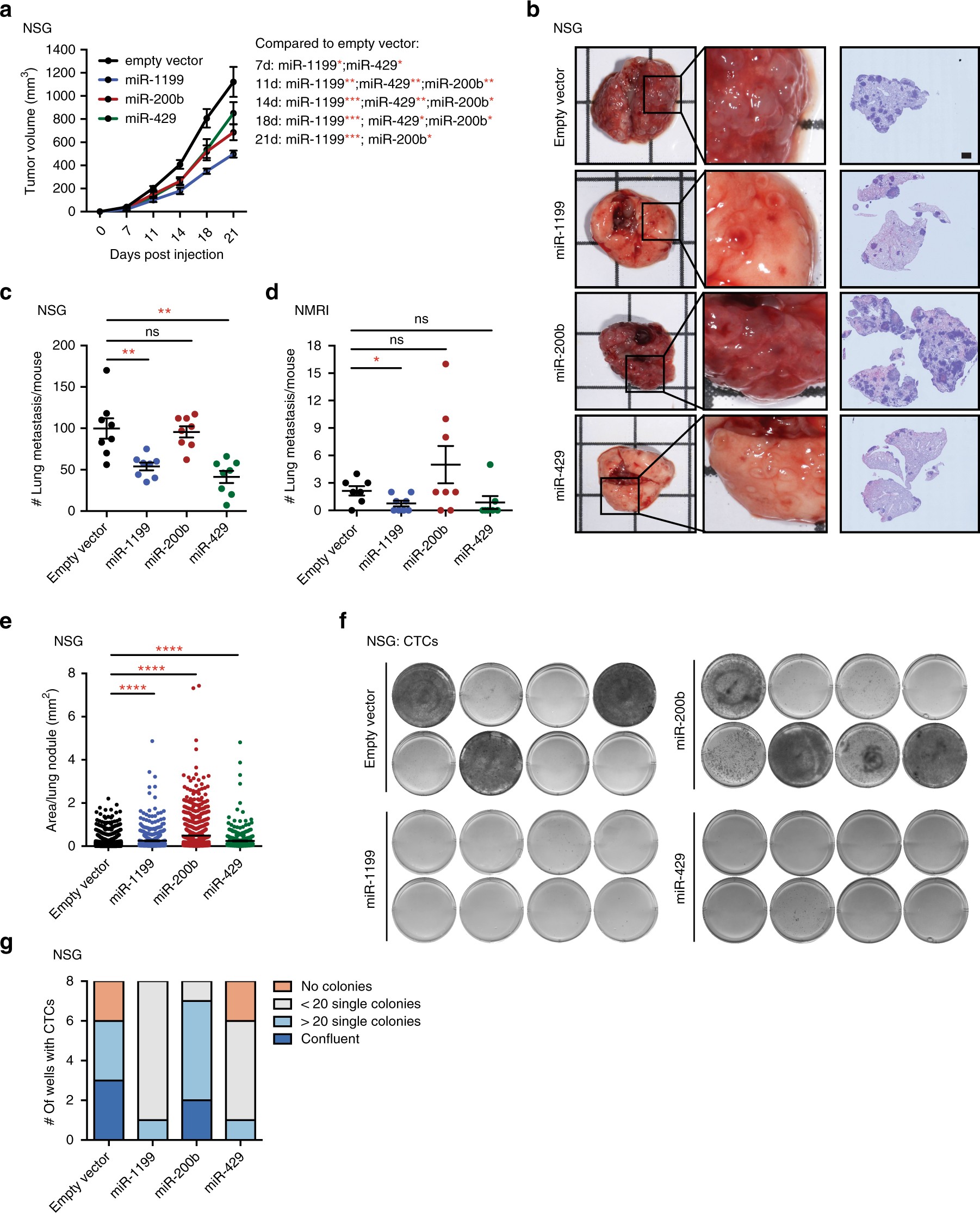
Fig. 6

miR-1199 and miR-200s repress 4T1 murine breast cancer primary tumour growth and metastasis. a ZsGreen-labelled 4T1 cells stably expressing miR-1199, miR-200b or miR-429 were injected into the mammary fat pad of female NSG or NMRI mice as indicated, and primary tumour growth was analysed over time. Statistical significance compared to empty vector control: 7 days: miR-1199*, miR-429*; 11 days: miR-1199**, miR-429**, miR-200b**; 14 days: miR-1199***, miR-429**, miR-200b**; 18 days: miR-1199***, miR-429***, miR-200b*; 21 days: miR-1199***, miR-200b*. b Representative bright-field images of whole lungs (left), enlargement of indicated lung areas (middle) and H&E staining of lung sections (right) isolated from mice killed 21 days post cell injection. Scale bar, 1 mm. c, d The number of lung metastases per mouse was quantified microscopically by H&E staining. e The tissue area of all lung nodules was analysed and quantified microscopically by H&E staining. f, g CTCs isolated from the blood of tumour-bearing mice were isolated 21 days post cell injection and cultured for 5 days ex vivo. Cell colonies were visualized by MTT staining, imaged (f) and quantified (g) as indicated. NSG: 8 mice per group±s.e.m.; NMRI: 7–8 mice per group±s.e.m.; statistical analyses: Mann–Whitney U test; *P < 0.05, **P < 0.01, ***P < 0.001, ****P < 0.0001