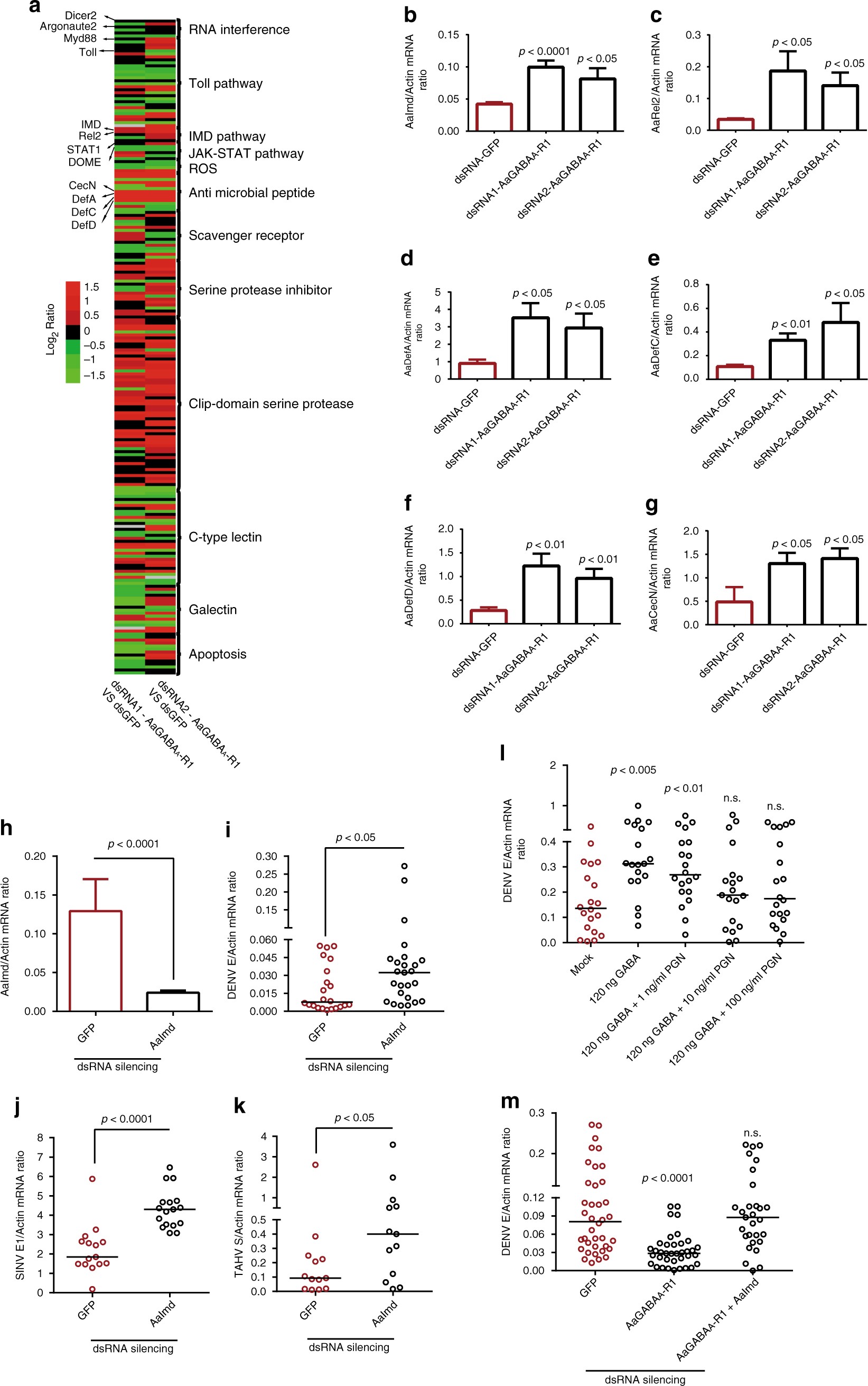
Fig. 4

The GABAergic system suppresses the gene expression of the Imd pathway. a Regulation of immune-related genes in the AaGABA A -R1-silenced mosquitoes. Two independent dsRNAs were exploited to knockdown the AaGABA A -R1 gene in A. aegypti, respectively. The GFP dsRNA-treated mosquitoes served as controls. The total RNA was isolated on 3 days post dsRNA inoculation for RNA-Seq analysis. Immune-related genes were clustered according to immune pathways and factors. b–g Regulation of Imd-related genes by AaGABA A -R1 silencing in A. aegypti. AaGABA A -R1 was silenced by two independent dsRNAs. GFP dsRNA-treated mosquitoes served as controls. Expression of AaImd b, AaRel2 c, AaDef-A d, AaDef-C e, AaDef-D f and AaCec-N g were determined by SYBR Green qPCR at 3 days post dsRNA microinjection. h–k Knockdown of AaImd enhanced virus infection in A. aegypti. h Inoculation of AaImd dsRNA significantly suppressed the AaImd expression. Mosquitoes inoculated with GFP dsRNA served as negative controls. AaImd abundance was assessed by SYBR Green qPCR at 6 days post dsRNA microinjection. Silencing AaImd enhanced infection of DENV-2 i, SINV j and TAHV k in A. aegypti. In total 10 M.I.D.50 of each virus were inoculated at 3 days post dsRNA inoculation. l PGN-mediated activation of Imd signaling offset the increase in DENV replication in GABA-inoculated mosquitoes. Serial concentrations of PGN with 10 M.ID.50 of DENV-2, with or without 120 ng of GABA, were co-inoculated into mosquitoes. Mosquitoes inoculated with PBS served as mock controls. m Silencing the Imd gene offset the reduction in DENV-2 infection in the AaGABA A -R1-silenced mosquitoes. Mosquitoes inoculated with GFP dsRNA served as negative controls. Ten M.I.D.50 of each DENV-2 were inoculated at 3 days post dsRNA inoculation. b–h The data are presented as the mean ± s.e.m. The results were reproduced twice. i–m The viral loads were assessed at 3 days post-infection via TaqMan qPCR. One dot represents one mosquito and the horizontal line represents the median of the results. b–m The genes were normalized to A. aegypti actin (AAEL011197). The data were analyzed statistically using the non-parametric Mann–Whitney test. The data from at least two independent experiments were combined