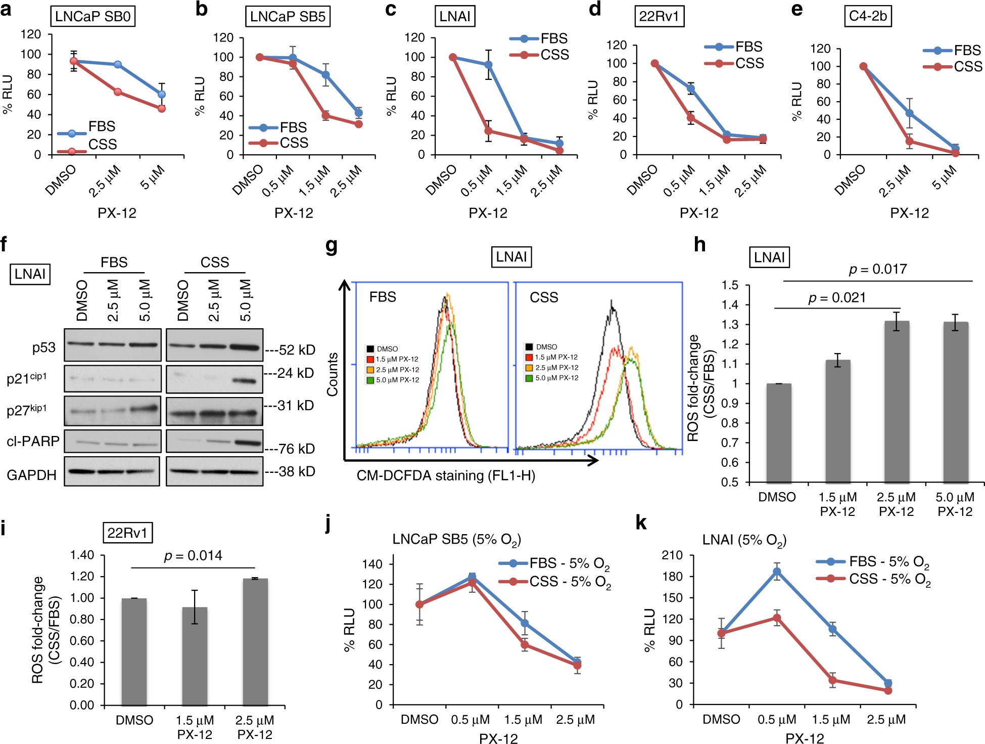
Fig. 3

The TRX1 inhibitor PX-12 induces ROS-dependent loss of viability in combination with AD. a–e Indicated cell lines were treated for 72 h with DMSO or PX-12 doses denoted on the abscissa under either FBS or CSS conditions prior to assessing viability. Data are representative of n = 2, each sample run in triplicate. Error bars represent ± SD. f Western blot of total protein lysates (15 µg) from LNAI cells. Cells were DMSO-treated or PX-12-treated for 48 h in FBS-containing or CSS-containing media. Blots were probed for the indicated proteins. g Flow cytometric profiles of ROS levels from LNAI cells stained with CM-H2DCF-DA following treatment with DMSO or the indicated doses of PX-12 under either FBS or CSS culture for ~6 h. A rightward shift shows elevated staining. Representative of n = 2 experiments. h Quantitation of ROS fold-changes in CSS vs. FBS following PX-12 or DMSO treatment in LNAI cells from (g). FL1-H values for CSS were normalized to the counts under FBS conditions at each dose. Values were taken from two independent measurements of ROS levels, with each sample run in duplicate per measurement. Error bars represent ± SEM. The p-value was determined via a two-tailed Student’s t-test. i Quantitation of ROS fold-changes in CSS vs. FBS following PX-12 or DMSO treatment in 22Rv1 cells. Samples were processed as in (g), data is shown as in (h). Data for (j) and (k) are representative of n = 2 experiments, each sample run in triplicate per experiment. Error bars represent ± SD. j To test low O2 tension on PX-12’s effect on LNCaP SB5 viability, cells were cultured at 5% O2 for 5 days prior to a 72-h treatment with PX-12 or DMSO under FBS or CSS conditions. k To test low O2 tension on PX-12’s effect on LNAI viability, cells were treated as in (j)