Fig. 1
From: RAF inhibitors promote RAS-RAF interaction by allosterically disrupting RAF autoinhibition

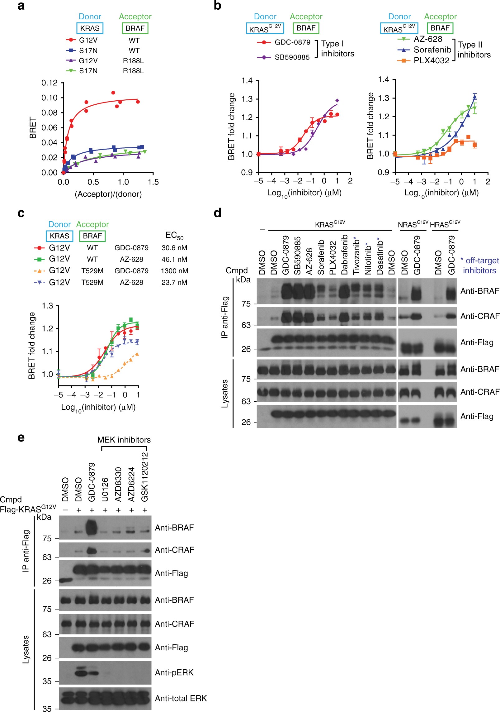
RAF inhibitors promote RAS−RAF complex formation. a Validation of the KRAS−BRAF BRET biosensor by titration experiments. KRAS donor constructs comprised an N-terminal RlucII tag, while the BRAF acceptor constructs included an N-terminal GFP10 moiety. KRASG12V−BRAF pair produced a strong and reproducible BRET signal that fitted a hyperbolic function, indicating a specific interaction. b The BRET signal emitted by the KRASG12V−BRAF biosensors can be induced by RAF inhibitors in a dose-dependent manner. BRET fold-changes are presented separately for type I and type II inhibitors (left and right panel, respectively). c Mutation of the BRAF gatekeeper residue (T529M) in BRET probes abolishes GDC-0879 induced, but not AZ-628-induced KRASG12V-BRAF interaction. EC50s for each dose-response curve are indicated. d Six bona fide RAF inhibitors and three off-target inhibitors enhance the association of Flag-tagged KRASG12V with endogenous BRAF and CRAF as measured by co-IP (left panel). GDC-0879 treatment also stimulates the association of NRASG12V and HRASG12V with endogenous BRAF and CRAF. Cells were treated with 10 µM of the indicated compounds. e MEK inhibitors do not induce KRASG12V-BRAF or KRASG12V-CRAF complex formation as measured by co-IP. Cells were treated with 10 µM of the indicated compounds. Error bars in dose-response curves correspond to mean values ± s.d. of technical duplicates of a representative biological triplicate. EC50s are the average of at least three independent repeats (Supplementary Data 1)