Fig. 5
From: RAF inhibitors promote RAS-RAF interaction by allosterically disrupting RAF autoinhibition

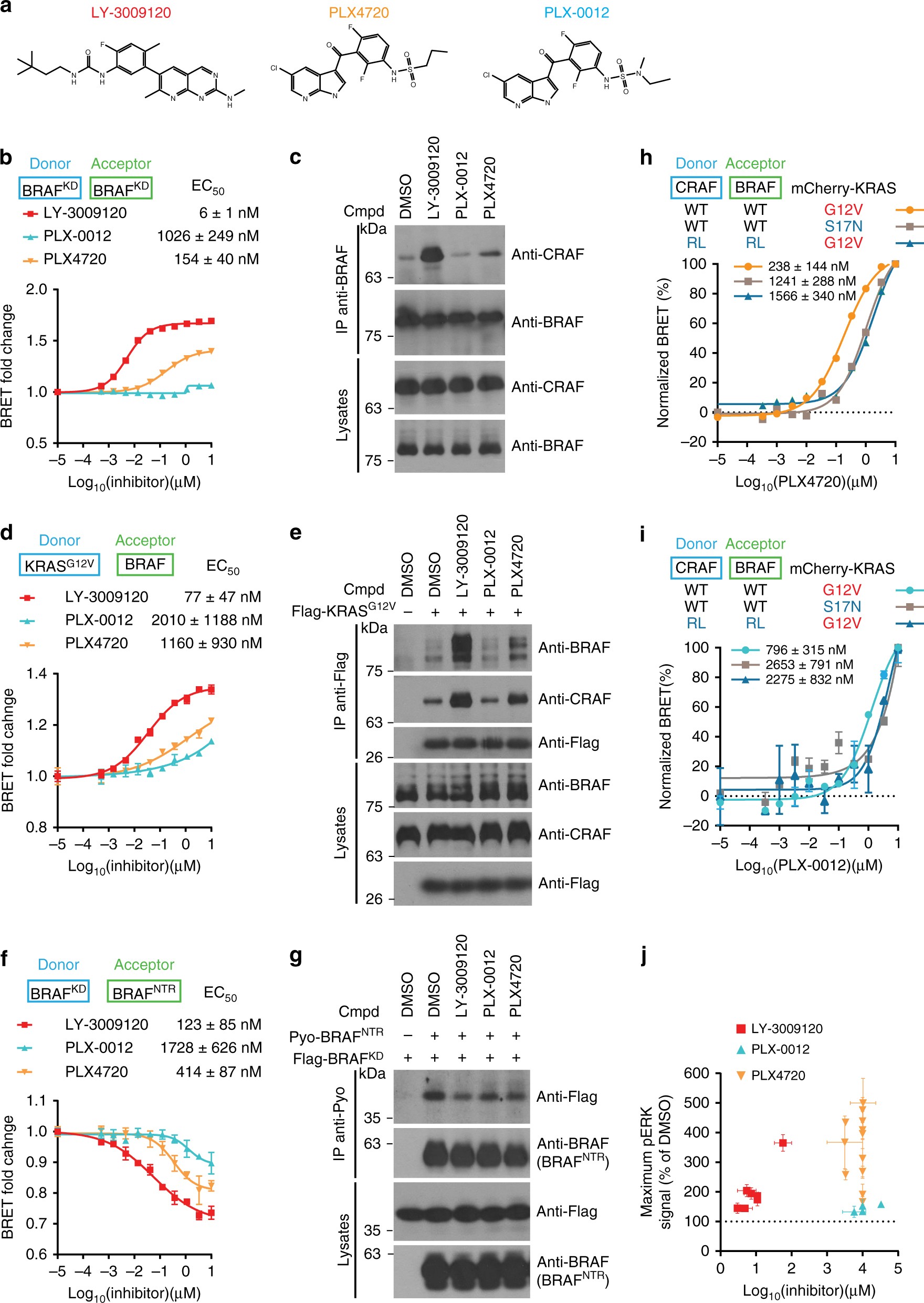
Profiling of the pan-RAF inhibitor LY-3009120 and the paradox breaker PLX-0012. a Structure of LY-3009120, PLX4720, and the Paradox Breaker PLX-0012. Dose-response analysis of LY-3009120, PLX4720 and PLX-0012 with BRET biosensors measuring BRAF kinase domain dimerization b, KRAS-BRAF association d, and BRAF intramolecular interaction f. LY-3009120, PLX4720, and PLX-0012 have distinct propensities to promote BRAF–CRAF dimerization c, to stimulate KRAS-RAF association e, and to perturb BRAF autoinhibition g as measured by co-IP experiments. Cells were treated with 10 µM of each indicated compound. PLX4720 h and PLX-0012 i induce CRAF−BRAF dimerization in a RAS-independent manner. Full-length BRAF−CRAF dimerization was measured in the presence of dominant-negative KRASS17N (gray) or RBD-mutated BRAFR188L and CRAFR89L (RL; blue). Expression of active KRASG12V potentiated the effect of PLX4720 and PLX-0012 on BRAF−CRAF dimerization (orange and cyan, respectively). Each EC50 was the average of three independent replicates. j Maximum pERK signal reported in Table 1 was plotted against its corresponding concentration in each cell line. Each compound is represented by a distinct color: LY-3009120 (red), PLX4720 (orange), and PLX-0012 (blue). To facilitate comparison between conditions, the range between minimal and maximal BRET signals was normalized to 100% in panels h and i. Error bars in dose-response curves correspond to mean values ± s.d. of technical duplicates of a representative biological triplicate. EC50s are the average of at least three independent repeats (Supplementary Data 1). Error bars in j correspond to mean values ± s.d. of biological triplicates