Fig. 3
From: Modulation of telomere protection by the PI3K/AKT pathway

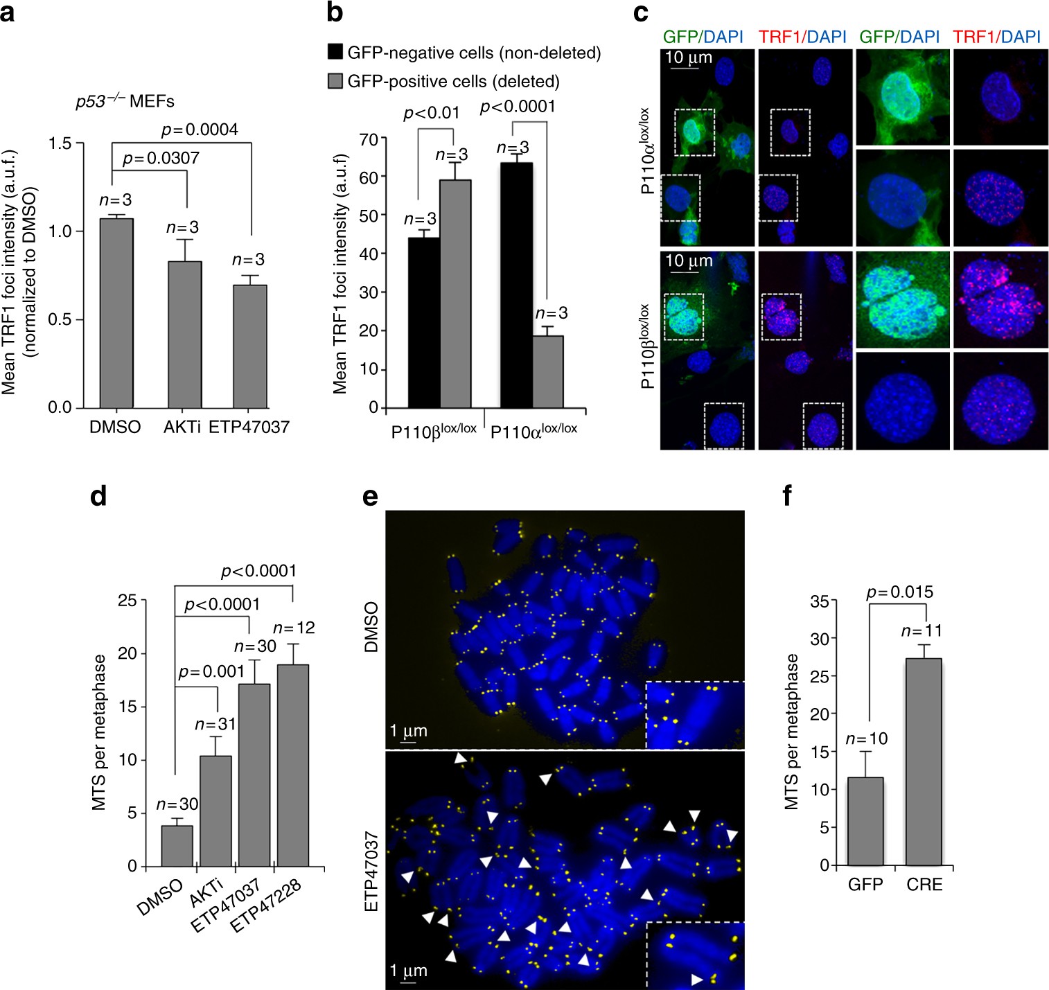
TRF1 telomeric levels are regulated by p110α. a Quantification of mean TRF1 foci intensity by immunofluorescence of immortalized p53 −/− MEFs were treated either with DMSO, AKT inhibitor (AKTi), or with ETP47037. b Quantification of mean TRF1 foci intensity by immunofluorescence in p110α (lox/lox) and p110β (lox/lox) MEFs infected with Adeno-CRE-GFP. The graph shows quantification of TRF1 foci in both infected (Ad-CRE-GFP) and non-infected (negative) cells. c Representative TRF1 (red) and GFP (green) immunofluorescence images. Scale bars are shown. d Incidence of multitelomeric signals (MTS) events in metaphase spreads of lung cancer-derived cells (CHA 9-3) treated either with DMSO, AKT inhibitor (AKTi) (10 μM), ETP47037 (10 μM), or ETP47228 (10 μM). e Representative images of metaphase spread corresponding to DMSO- and to ETP47037-treated cells. MTS are labeled with a white arrow head. Zoomed images are shown in the insets. Scale bars are shown. f Incidence of multitelomeric signals (MTS) events in metaphase spreads of immortalized P110α lox/lox MEFs either transduced with GFP or with Cre recombinase. (n) Analyzed metaphases in each condition. The Student’s t test was used for statistical analysis; P values are shown. Error bars represent standard deviation. n number of independent experiments