Fig. 7
From: Modulation of telomere protection by the PI3K/AKT pathway

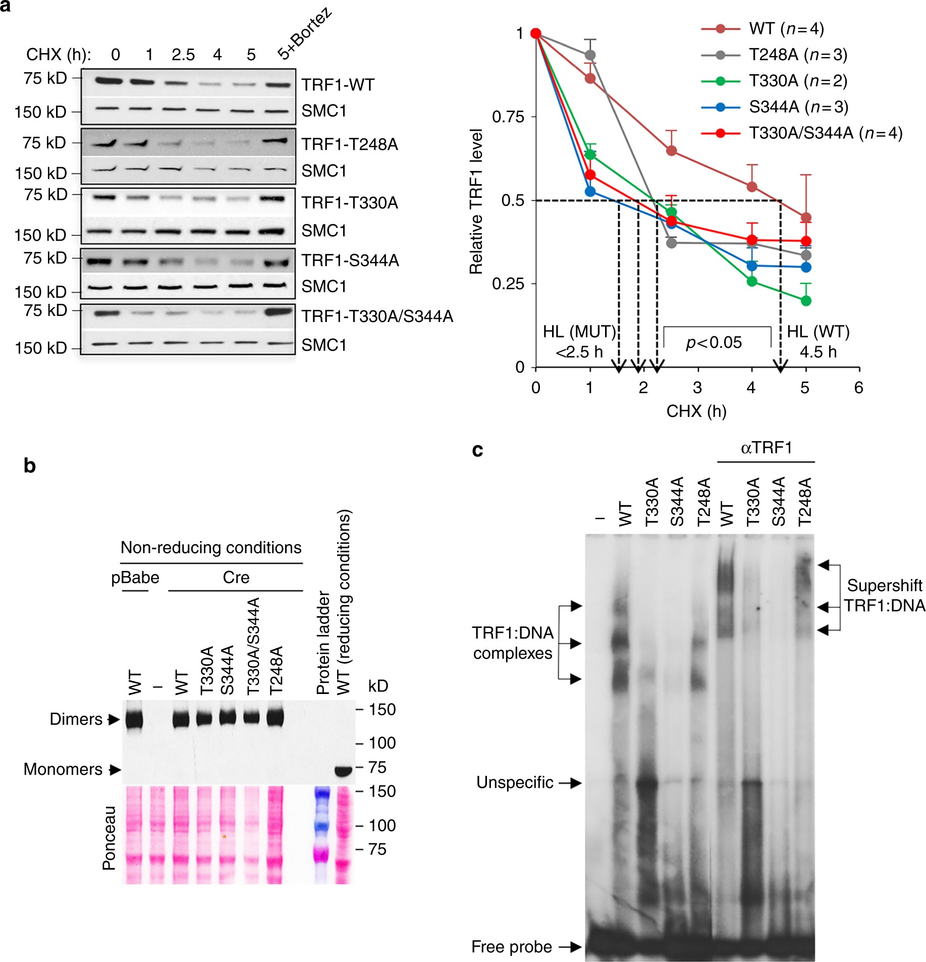
AKT-mediated TRF1 phosphorylation regulate TRF1 protein stability and telomeric DNA-binding ability. a TRF1 protein half-life (HL) was determined in MEFs overexpressing eGFP-Trf1 WT or mutant (Trf1 T248A, Trf1 T330A, Trf1 S344A, and Trf1 T330A/S344A). Cells were pre-treated with 100 µg/ml cyclohexamide (CHX) or bortezomib (5 µM) for 30 min. At the indicated times, the cells were collected to prepare nuclear extracts, followed by western blot analysis against TRF1 or SMC1 (as loading control) (left). The graph represents the mean value for each time point and corresponding standard deviation (right panel). P values are indicated. b Trf1 lox/lox MEFS with or without overexpression of eGFP-Trf1 WT or mutant (Trf1 T248A, Trf1 T330A, Trf1 S344A, and Trf1 T330A/S344A) alleles were transduced with the Cre recombinase to delete endogenous Trf1. As control, Trf1 lox/lox MEFs overexpressing WT eGFP-TRF1 was infected with pBabe. Nuclear protein extracts were prepared in non-reducing conditions (without DTT) to detected TRF1 dimers. Western blot against TRF1 was performed in non-reducing conditions without heating in SDS-PAGE. A single sample corresponding to WT-TRF1 was loaded in reducing conditions to show the monomeric form of TRF1. Ponceau staining is shown as loading control (below panel). c In vitro TRF1 binding to telomeric dsDNA (TTAGGG)7 assay was performed with GST-tagged TRF1 WT and mutant variants (T330A; S344A and T248A) as indicated by electrophoretic mobility shift assay (EMSA). Arrows show the positions of the three TRF1-containing complexes observed. As control for specificity of TRF1/DNA interactions, specific TRF1 antibody was also added to the reaction to obtain a supershift