Fig. 8
From: Modulation of telomere protection by the PI3K/AKT pathway

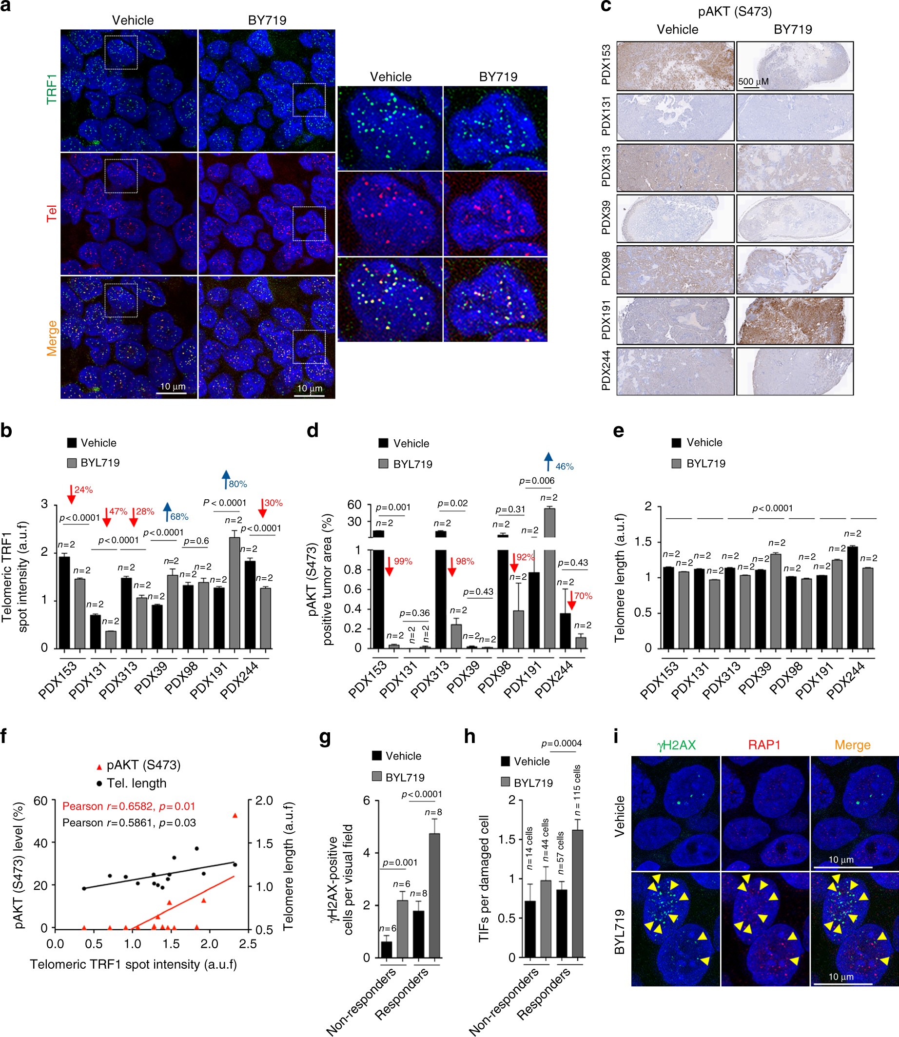
Inhibition of PI3Kα decreases TRF1 levels and increases telomeric DNA damage in human PDXs. a Representative immunoFish images of TRF1 immunofluorescence and telomeric DNA FISH of vehicle and BYL719-treated PDXs. Seven independent tumors were used to generate PDXs in duplicate per condition. Scale bars are shown. b Quantification of telomeric TRF1 foci intensity by immunofluorescence in seven independent PDXs treated either with vehicle or with BYL719 for 12 days. Telomeric TRF1 foci were identified by colocalization with telomeric DNA by FISH. The percent change in telomeric TRF1 intensity in treated PDXs as compared to non-treated are indicated in each case. Seven independent tumors were used to generate PDXs in duplicate per condition. c Representative immunohistochemistry images of phosphorylated AKT (S473) in PDXs treated with either vehicle or with BYL719. Scale bars are shown. d Quantification of pAKT (S473) positive area with regards to total tumoral area in each PDX. Scale bars are shown. The efficacy of the treatment was analyzed by quantifying the percent inhibition of pAKT (S473) as compared to vehicle treated controls and is indicated in each case. e Quantification of mean telomere length by Q-Fish in PDXs treated either with vehicle or with BYL719 for 12 days. f Pearson correlation analysis between telomeric TRF1 foci intensity and pAKT or mean telomere length of untreated and BYL179 treated PDXs. The Pearson r coefficient and the P values are indicated. g, h Number of positive γH2AX cells (≥3 foci) (g) and quantification of telomere-induced foci (TIFs) by double immunofluorescence with anti-RAP1 and anti-γH2AX antibodies (h) in PDXs treated either with vehicle or with BYL719 for 12 days. The PDXs were grouped in non-responders or responders according to the efficacy of BYL179 treatment as measured in d. i Representative RAP1 and γH2AX immunofluorescence images of vehicle and BYL719-treated PDXs. Damage cells (green) are marked with a white arrow and TIFs (yellow) with a yellow arrow head. Scale bars are shown. Student’s t test was used for statistical analysis and P values are shown. Error bars represent standard errors. n number of independent experiments