Fig. 7
From: Initiation of HIV neutralizing B cell lineages with sequential envelope immunizations

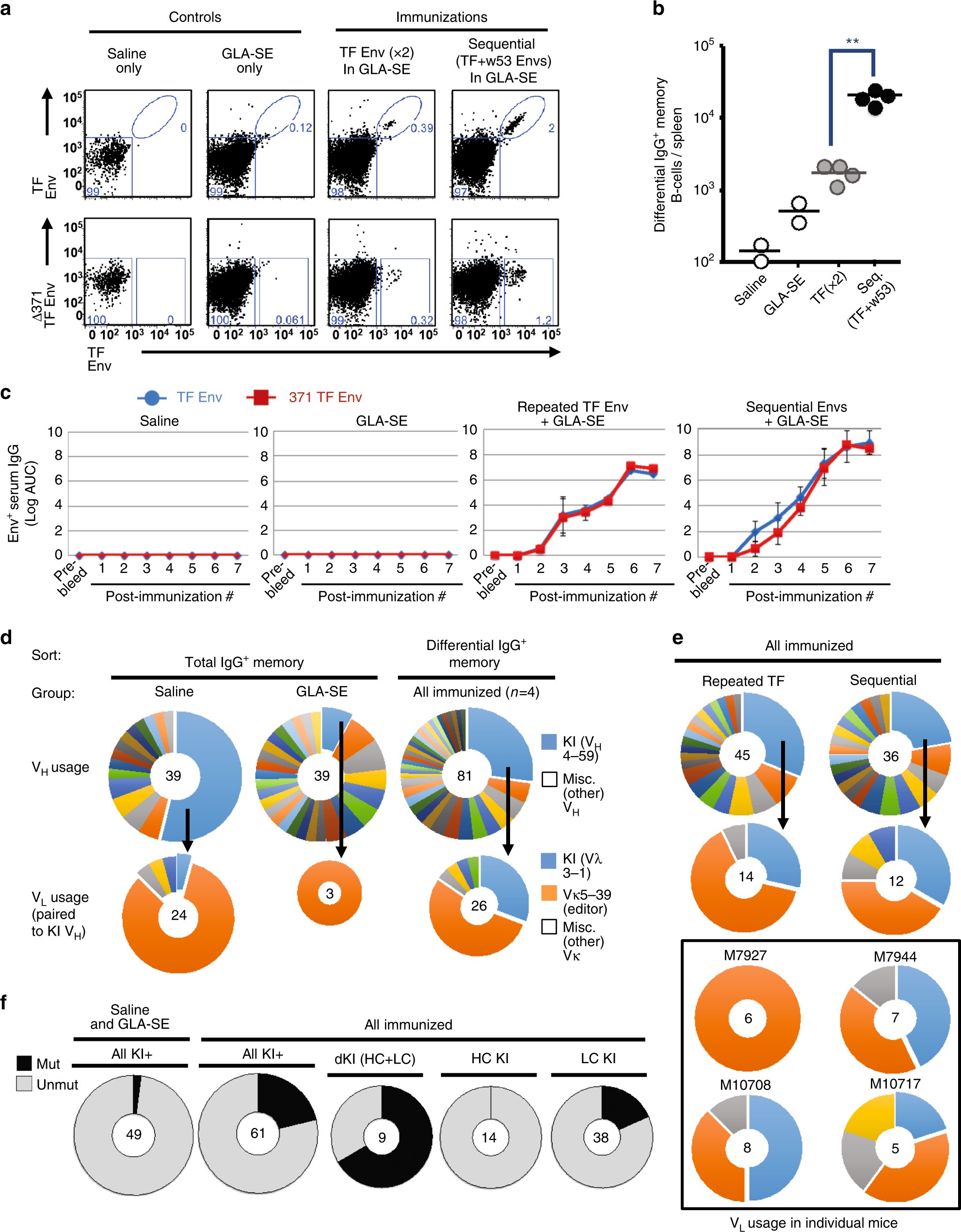
Early (TF + week 53) phase of Env “4-valent” sequential immunization rescues unedited (anergic) mature B cells in CH103 germ line knock-in mice. a Representative FACS dot plot histograms of IgG-switched splenic memory B cells in control or experimental groups denoted. Shown is transmitted-founder (TF) Env reactivity of splenic IgG+ memory B cells, either gated for wild-type (WT) TF Env (non-differential; upper row) or differential, that is, lineage-specific (∆371 TF− vs. WT TF+; lower row) gating strategies. Data are shown after second immunizations in CH103 unmutated common ancestor (UCA) heterozygous (het) double knock-in (dKI) (VHDJH +/− × VλJλ +/−) mice. Gating was performed on live, class-switched memory (B220+ CD19+ CD93− CD38+ IgG+ IgM−) B cells. b Graphical representation of differential-binding IgG+ memory B cells per mouse spleen. Circles represent individual mice, and means are denoted by black bars. **P < 0.005, two-tailed Student’s t test. c Area under the curve (AUC) (mean + SEM) ELISA binding of serum IgG+ from TF Env-immunized mice, to WT or mutant ∆371 TF Env. Sera was collected 10 days after each immunization. Note the low-titer, differential serum IgGs early, but higher-titer, non-differential IgG Ab responses later in the sequential regimen. Also note that the last two boosts were carried out using the week 100 Env. d, e Distribution of CH103 prec. human VH4-59 and Vλ3-1 segments vs. other, endogenous murine VH and Vκ families utilized, in differential-sorted splenic IgG+ CD38+ memory B cells from immunized mice. Shown as comparisons are single IgG+ cells sorted from control-immunized mice. Middle circles; number of single-cell pairs sequenced. Relative sizes of LC pie charts indicate the % of LCs pairing to the KI HCs, as a proportion of total single-cell clone numbers amplified/sequenced. f Amino acid mutation status of memory IgG+ clones, pooled from all immunized CH103 UCA het dKI mice (n = 4), shown as all pairs retaining a residual heavy-chain (HC) and/or KI allele, or broken down into three groups: either as dKI clones, or as HC-KI-only or light-chain (LC)-KI-only-bearing clones