Fig. 4
From: Emergent patterns of collective cell migration under tubular confinement

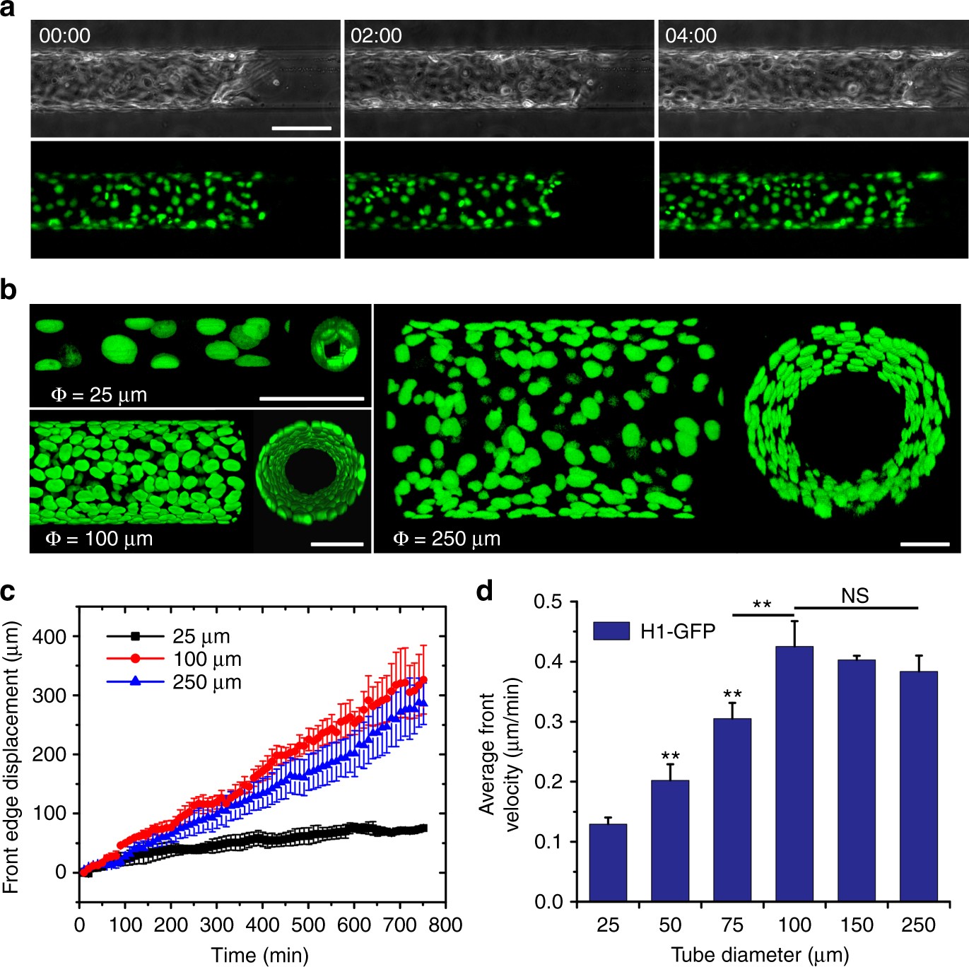
Collective migratory speed of MDCK TCSs varies with microtube diameter. a Representative time-lapse montage showing the collective migration of H1-GFP MDCK cells inside a 100 μm microtube. (top: phase contrast; bottom: H1-GFP showing the nuclei). Scale bar: 100 μm. b 3D fluorescent reconstruction of H1-GFP MDCK TCSs in different microtubes: top (left panel) and cross-sectional (right panel) views of the TCSs in each subfigure. Scale bars: 50 μm. c Displacement of MDCK cell fronts in different microtubes (25, 100, and 250 μm) as a function of time (n = 3 from three independent experiments). d Average velocity of cell front of H1-GFP MDCKs in tubes of different diameters (25, 50, 75, 100, 150, and 250 μm, from left to right), (n = 6–8 from 3–4 independent experiments in each condition). For each condition, t-test has been performed between each microtube diameter and 25 μm, unless otherwise indicated by line, **P < 0.01, NS non-significant. The plots represent the mean ± s.e.m.