Fig. 7
From: Emergent patterns of collective cell migration under tubular confinement

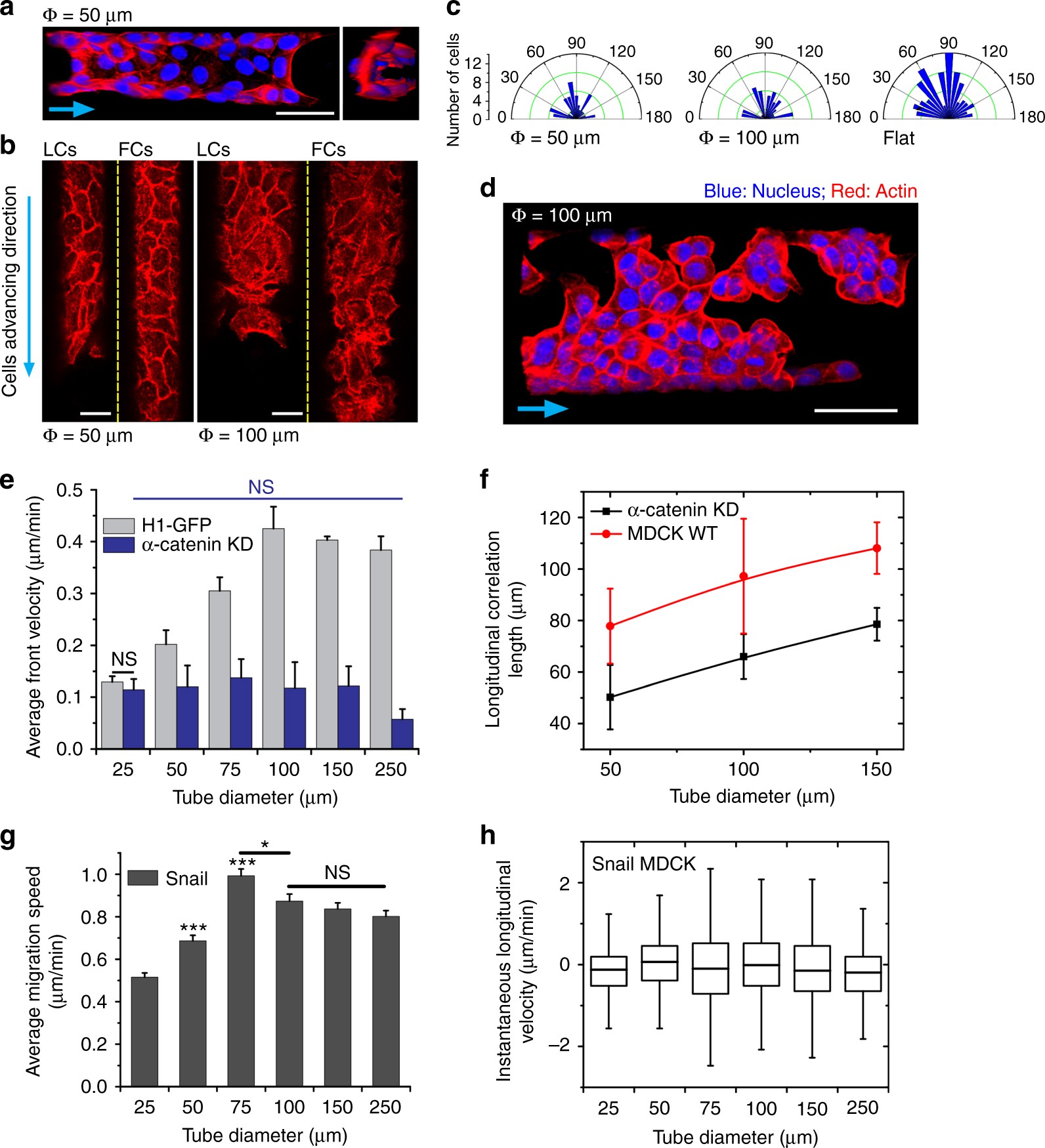
Cell–cell junction has significant influence on TCS migration. a 3D reconstructed fluorescent images of phalloidin (red) and DAPI (blue)-stained α-catenin KD MDCK TCSs in a microtube of 50 μm. Left, side view, and right, cross-sectional view showing the hollow lumen structure at the ductal tip. b Fluorescent images of basal actin stress fibers in different α-catenin KD MDCK TCSs. c Polar graph plotting the histogram of α-catenin KD MDCK cell orientation distribution under different confined conditions (50 μm microtube, 100 μm microtube, and flat substrate (from left to right)). d 3D reconstructed fluorescent image of α-catenin KD MDCK TCS (phalloidin: red and DAPI: blue) in a microtube of 100 μm in diameter. e Average velocity of cell front of α-catenin KD MDCKs in tubes of different diameters (25, 50, 75, 100, 150, and 250 μm, from left to right), (n = 6 from three independent experiments in each condition) in comparison with that of H1-GFP MDCKs (taken from Fig. 4d). f Longtudinal velocity correlation length for α-catenin knock down and WT tissue in phase contrast movies of microtubes of diameters 50, 100, and 150 μm (n = 6 from three independent experiment per condition). g Bar graphs showing average of instantaneous speeds and h the instantaneous longitudinal velocities along Snail-overexpressed cell tracks, for different microtube diameters, (25 μm: n = 11, 50 μm: n = 12, 75 μm: n = 16, 100 μm: n = 16, 150 μm: n = 16, 250 μm: n = 16 cell tracks of varying duration between 100 and 800 min, from two independent experiments per condition). Data presented as mean ± s.e.m. For each condition, t-test has been performed between each microtube diameter and 25 μm, unless otherwise indicated by lines, *P < 0.05, ***P < 0.001, NS non-significant. Scale bars: 50 μm in a and d, and 25 μm in b. Cyan arrows indicate the direction of collective migration