Fig. 9
From: Emergent patterns of collective cell migration under tubular confinement

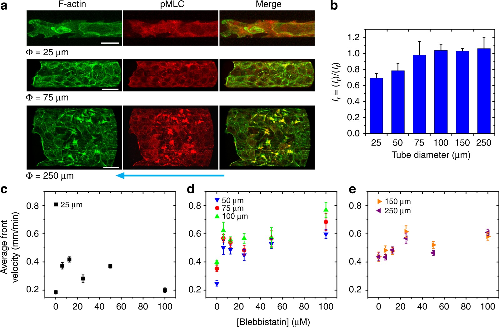
Acto myosin contractility is different in various sized TCSs. a MDCK-WT TCSs fixed and stained for actin (green) and pMLC (red). Scale bars, 25 μm for top panel and 40 μm for middle and bottom panels. Cyan arrow indicates the direction of collective migration. b Relative fluorescent intensity, I r , (pMLC, red fluorescent intensity in TCSs as in a relative to flat condition, see Supplementary Fig. 12) as a function of TCS diameters (n = 6 from three independent experiments in each condition). c–e Tissue expansion speed as a function of blebbistatin concentration can be separated into three groups. c About 25 μm with initial speed increase then decrease at higher blebbistatin concentration (n = 7 from three independent experiments in each condition). d About 50–100 μm with continuously fast increase in speed with increasing blebbistatin concentration (n = 6 from three independent experiments in each condition). e About 150 and 250 μm with slow increase in speed with increasing blebbistatin concentration (n = 6 from three independent experiments in each condition). Data are presented as mean ± s.e.m.