Fig. 3
From: piRNAs and Aubergine cooperate with Wispy poly(A) polymerase to stabilize mRNAs in the germ plasm

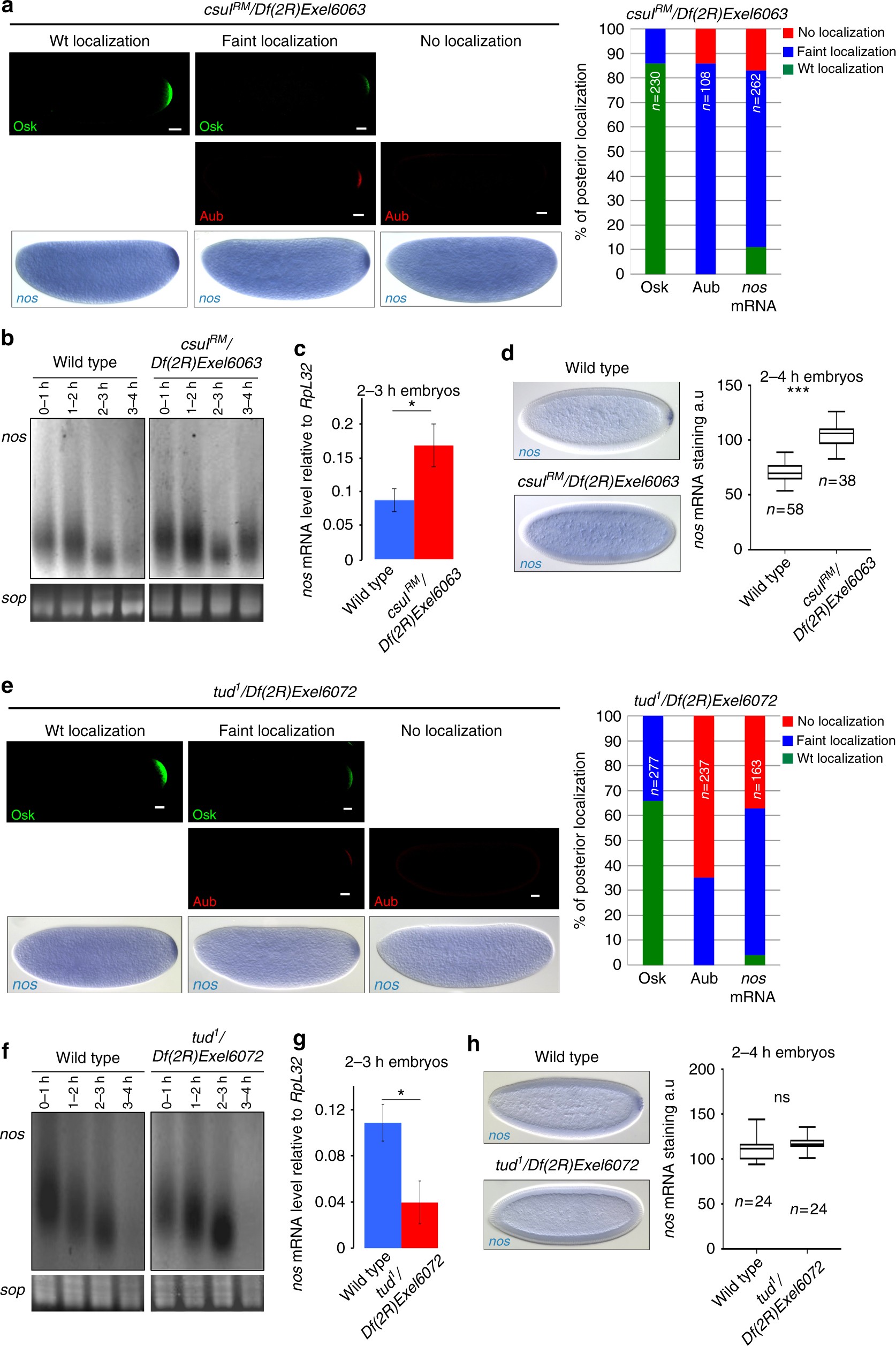
Role of Csul methyltransferase and Tud for Aub functions in mRNA decay and localization. a, e Immunostaining with anti-Osk and anti-Aub, and nos mRNA in situ hybrydization of 0–2 h-csul (a) and -tud (e) mutant embryos. Quantifications of posterior localization in embryos shown in a, e are indicated (right panels). Scale bars: 30 μm. b, f PAT assays of nos mRNA in embryos at 1 h-intervals up to 4 h of development in wild type, csul (b) and tud (f) mutants. sop was used as a control mRNA. c, g nos mRNA quantification using RT-qPCR in 2–3 h wild-type, csul (c) and tud (g) mutant embryos. Normalization was with RpL32 mRNA. For each genotype, mRNA levels at 2–3 h were normalized to the levels at 0–1 h. Means are from three biological replicates. The error bars represent SD. *p < 0.05 using the two-tailed Student’s t test. d, h nos mRNA in situ hybrydization of 2–4 h wild-type, csul (d) and tud (h) mutant embryos. Box plots showing the quantification of nos mRNA stabilization in the somatic part of the embryo. The central horizontal bar represents the median. ns: non-significant, ***p < 0.001, using the two-tailed Student’s t test