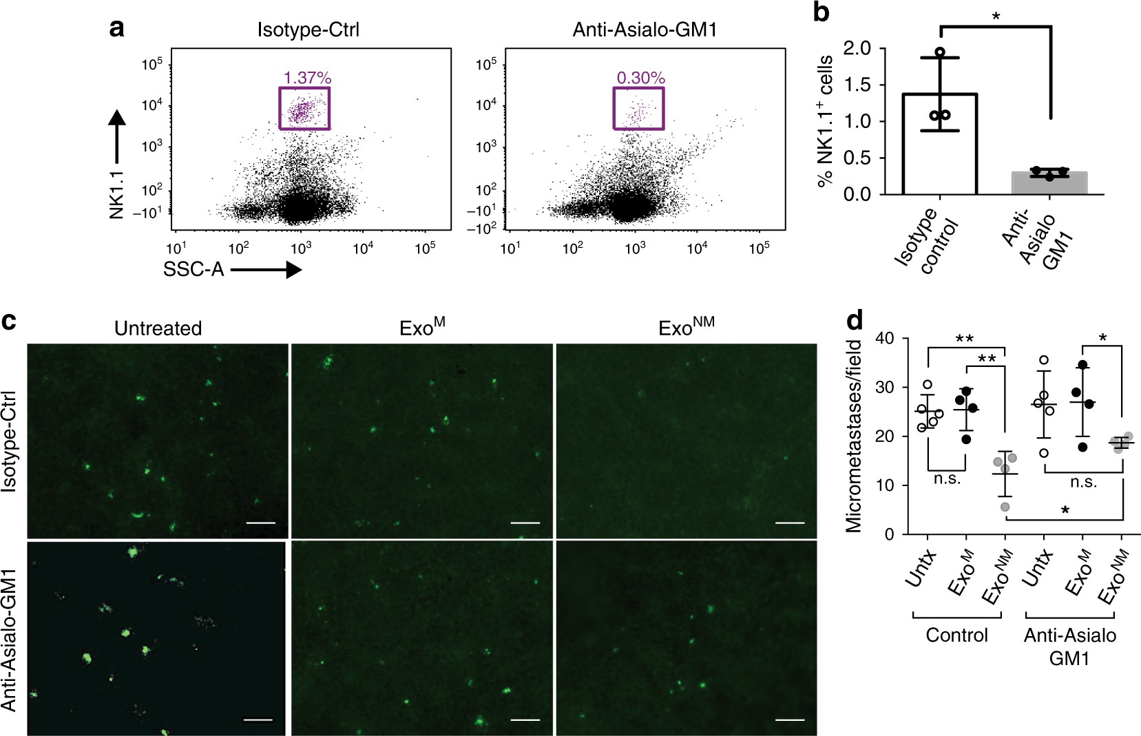
Fig. 4

NK cells contribute to exosome-driven tumor cell clearance. a, b C57BL/6 mice were subjected to NK cell depletion with an anti-asialo GM1 antibody and NK cell depletion assessed by flow cytometry with NK1.1 antibody. a Flow plots showing percent NK cells in the spleens of mice 96 h after treatment with isotype control or anti-asialo GM1 antibody. b Quantification of the analysis shown in a. *P < 0.05 by two-sided t-test (n = 3). Mean and s.d. values are shown. c, d Following NK cell depletion, mice were treated with the indicated exosomes and used in an extravasation assay with CFSE-tagged B16F10 cells as described above. c Extravasation images taken 24 h after melanoma cell inoculation. Scale bar: 100 μm. d Quantification of experiment in c. Data are expressed as numbers of extravasated cells per high-powered field (n = 4, five random images per animal analyzed for each condition). *P < 0.05 and **P < 0.01 calculated by Tukey’s multiple comparison with (Bonferroni post-test); n.s., non-significant. Median and s.d. values are shown