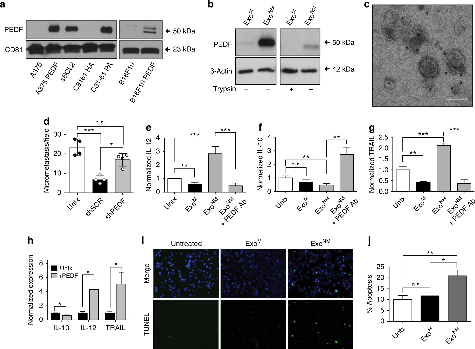
Fig. 5

The involvement of PEDF in exosome-driven melanoma cell clearance. a Western blot shows PEDF enrichment in exosomes from non-metastatic melanoma cell lines (A375 PEDF, SBcl2, C81-61PA, B16F10 PEDF) and the lack of PEDF in the metastatic exosomes (A375GFP, C8161 HA, B16F10 GFP, and C81-61 PA shPEDF). b Limited trypsin digestion indicates that PEDF is tethered to the outer leaflet of exosomal membranes. Exosomal protein is loaded at 10 μg per well. c Immunogold staining—TEM of ExoNM confirms PEDF localization to exosome surface. Scale bar, 100 nm. d Mice were pretreated with exosomes from non-metastatic C81-61 PA melanoma cells transfected with shPEDF lentiviral vector (shPEDF) or scrambled control shRNA miR (ShScr) (n = 4, five random images analyzed per animal for each condition). *P < 0.05 and ***P < 0.001 calculated by two-sided Student’s t-test in pairwise comparisons. Means, s.d. values are shown. e–g RAW 264.7 macrophages were treated overnight with vehicle, ExoM or ExoNM. PEDF neutralizing antibodies were added to ExoNM where indicated. IL-12, IL-10, and TRAIL mRNA were measured by qRT-PCR (n = 6). Three biological and two technical replicates were assessed. **P < 0.01 and ***P < 0.0005 by two-sided t-test, n.s., non-significant. Averages and s.d. values are shown. h RAW 264.7 macrophages were treated overnight with vehicle PBS or 20 nM recombinant PEDF (rPEDF). IL-12, IL-10, and TRAIL mRNA were measured by qRT-PCR as in e–g. *P < 0.05 calculated by two-tailed t-test in pairwise comparison. Averages and s.d. values are shown. i, j Co-cultures of A375 cells and RAW 264.7 macrophages were treated with exosomes (3 μg ml−1) for 24 h and apoptosis measured by TUNEL. Representative images and quantitative analysis are shown. A minimum of 10 fields was analyzed per condition. *P < 0.05 and **P < 0.001 by two-sided t-test. Mean and s.d. values are shown