Fig. 3
From: Critical functions for STAT5 tetramers in the maturation and survival of natural killer cells

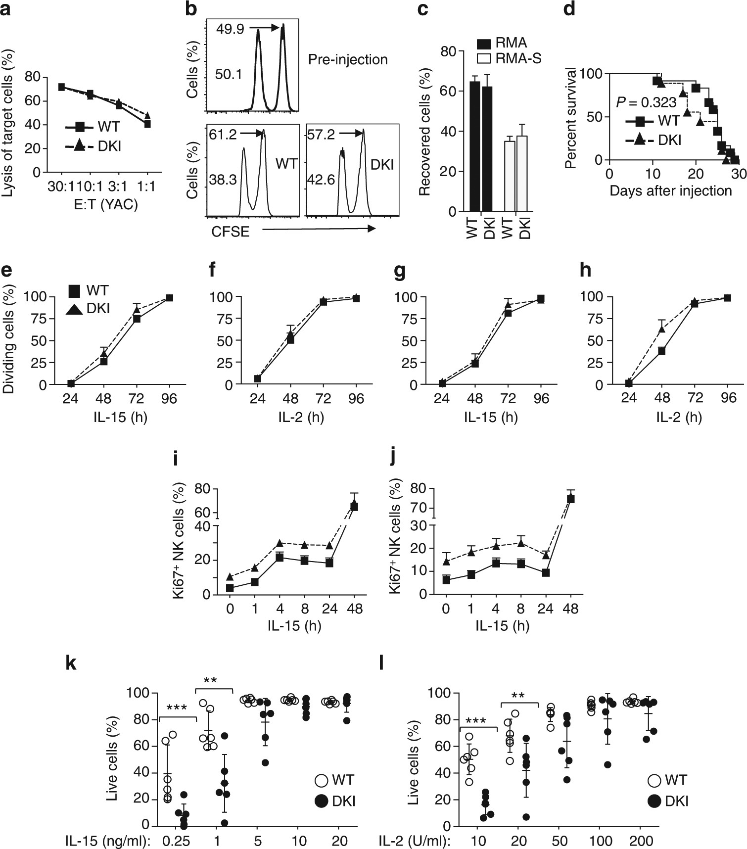
Stat5 DKI NK cells have normal NK cytotoxicity and proliferative responses but defective survival in response to IL-2 and IL-15 stimulation. a Representative line graph showing the percentage of 51Cr-labelled YAC-1 cell lysis by WT (black squares and black lines) and Stat5 DKI (black triangles and dashed lines) NK cells. NK cells were isolated from three WT and Stat5 DKI mice. The experiment was performed twice. b Representative histograms showing percentage of CFSE-labelled RMA-S (first (left) peaks) and CFSE-labelled RMA (second (right) peaks) cells pre-injection or 16 h after intraperitoneal injection into WT and Stat5 DKI mice. The numbers indicate the percentage of RMA-S and RMA cells recovered. c Summary of two independent experiments. d Kaplan−Meier curves showing similar RMA-S tumour rejection in WT (n = 12, solid squares with line) and Stat5 DKI (n = 9, solid triangles with dotted line) mice. The data are derived from three independent experiments and the p-value (Mantel-Cox test) is shown. Black squares and solid lines indicate WT cells and black triangles and dotted lines indicate Stat5 DKI cells. e Time course of proliferative responses of WT and Stat5 DKI bone marrow NK cells in response to 20 ng ml−1 IL-15. Black squares and solid lines indicate WT cells and black triangles and dotted lines indicate Stat5 DKI cells. f Time course of proliferative responses of WT and Stat5 DKI bone marrow NK cells in response to 1000 U ml−1 IL-2. Black squares and solid lines indicate WT cells and black triangles and dotted lines indicate Stat5 DKI cells. g Time course of proliferative responses of WT and Stat5 DKI splenic NK cells in response to 20 ng ml−1 IL-15. Black squares and solid lines indicate WT cells and black triangles and dotted lines indicate Stat5 DKI cells. h Time course of proliferative responses of WT and Stat5 DKI splenic NK cells in response to 1000 U ml−1 IL-2. Black squares and solid lines indicate WT cells and black triangles and dotted lines indicate Stat5 DKI cells. i Line graphs of Ki67 staining of WT and DKI bone marrow NK cells stimulated with 20 ng ml−1 of IL-15 for 0, 1, 4, 8, 24 and 48 h, as indicated. Black squares and solid lines indicate WT cells and black triangles and dotted lines indicate Stat5 DKI cells. j Line graphs of Ki67 staining of WT and DKI splenic NK cells stimulated with 20 ng ml−1 of IL-15 for 0, 1, 4, 8, 24 and 48 h, as indicated. Black squares and solid lines indicate WT cells and black triangles and dotted lines indicate Stat5 DKI cells. (k and l) Dose response of WT (open circles) and Stat5 DKI (filled circles) splenic NK cells to IL-15 (k) or IL-2 (l) stimulation on day 4. The percentages of live cells were determined using live/dead cell assay kit and flow cytometry cell counting beads. Error bars in c and e−l are means ± SEM and statistical analyses were performed by grouped multiple t-test using Prism 7.0b