Fig. 4
From: Critical functions for STAT5 tetramers in the maturation and survival of natural killer cells

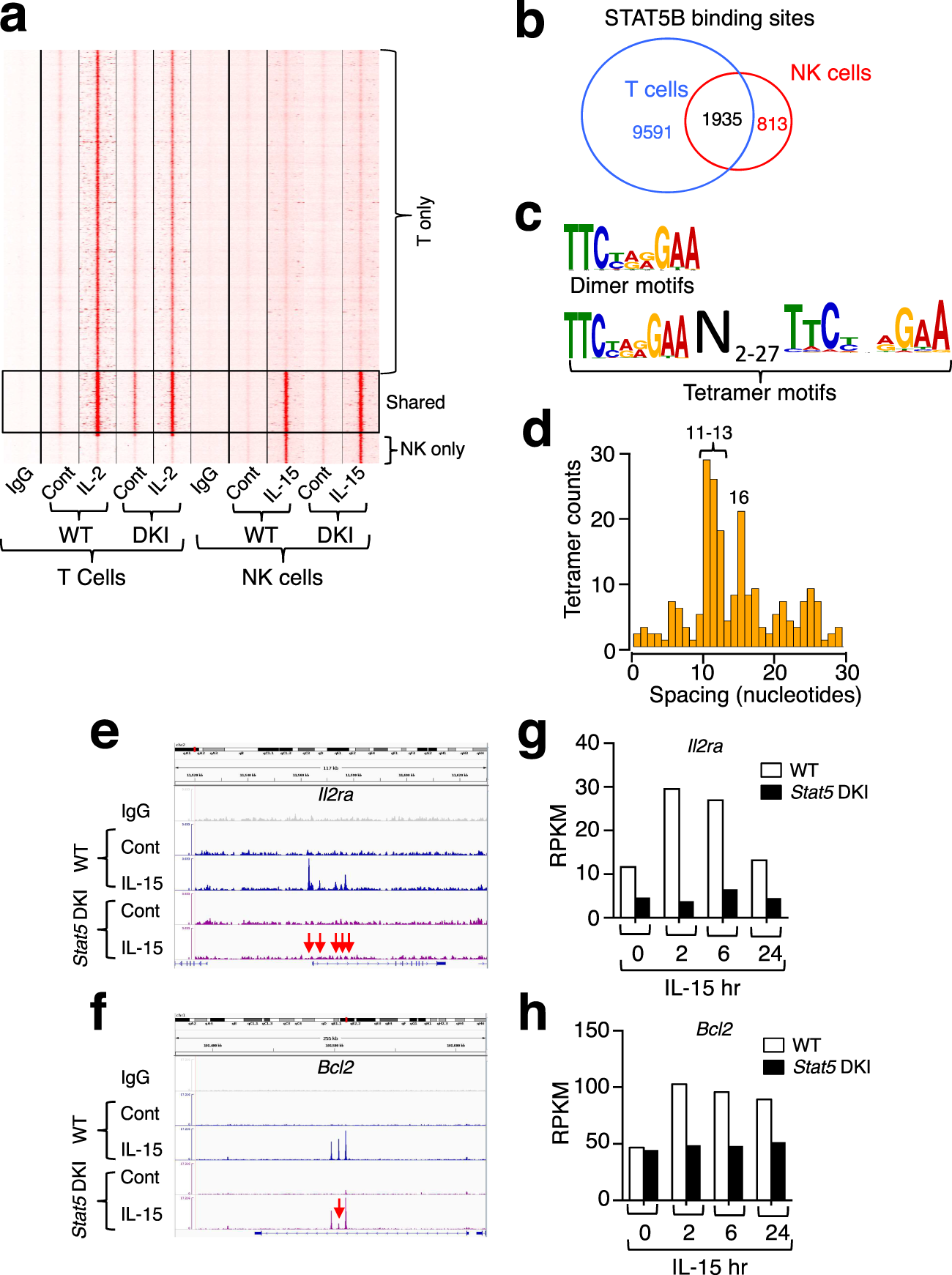
Identification of STAT5 tetramer-regulated genes. a, b Comparison of STAT5 binding sites in T and NK cells. a STAT5 binding sites only in T cells (T cell specific) or NK cells (NK-specific) are indicated on the right; STAT5 binding sites shared in both cells are in the black rectangle marked “Shared”. b Venn diagram of 9591 T-cell specific STAT5 binding sites (blue), 813 NK-specific sites (red), and 1935 sites shared in T and NK cells (black). c STAT5 dimer (top) and tetramer (bottom) motifs identified in NK cells. The numbers indicate potential numbers of nucleotides between two tandemly linked tetramer binding sites shown in lower panel for STAT5 tetramer motifs. d Spacing distribution analysis between two tandemly linked tetramer binding sites; preferred spacings between two binding sites in tetramer motifs are marked (at 11−13, and 16 nucleotides). e STAT5 tetramer binding in the Il2ra promoter and first intron. f STAT5 tetramer binding in the Bcl2 intronic region (red arrows). g IL-15 potently induces Il2ra mRNAs in WT (open bars) but not in Stat5 DKI (black bars) NK cells. h IL-15 potently induces Bcl2 mRNAs in WT (open bars) but not in Stat5 DKI (black bars) NK cells