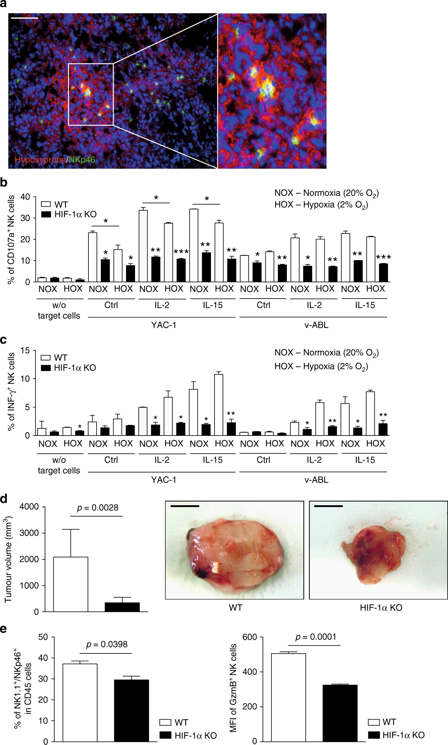
Fig. 1

HIF-1α depletion in NK cells results in decreased cytotoxicity but delays tumour growth. a Representative image of tumour hypoxia in LLC isografts with the specific markers Hypoxyprobe (red), NKp46 (green), and nuclei (blue). b Splenocytes from WT and HIF-1α KO mice were stimulated with target cells (YAC-1 and V-abl lymphoma cells, Ratio E/T 1:1), in absence or presence of rhIL-2 and rmIL15. NK cell degranulation (CD107A+) and c INF-γ expression were analysed by flow cytometry (n = 4 for each group). d Tumour volume analysis of V-abl tumours injected subcutaneously in WT and HIF-1α KO mice with representative images at endpoint, day 21 (n = 11 for each group). Scale bars in macroscopic figures indicate 5 mm. e Flow cytometry analysis for NK1.1, NKp46 (for NK cells), GzmB (for NK cell activation state) on V-abl tumours from WT and HIF-1α KO mice at endpoint, day 21 (n = 3). Statistical significance was determined by an unpaired Student’s t-test or one-way analysis of variance, where appropriate. Bars represent mean values; error bars indicate the s.e.m. Statistical significance is indicated as *P < 0.05, **P < 0.01, and ***P < 0.001. Scale bar, 100 μm