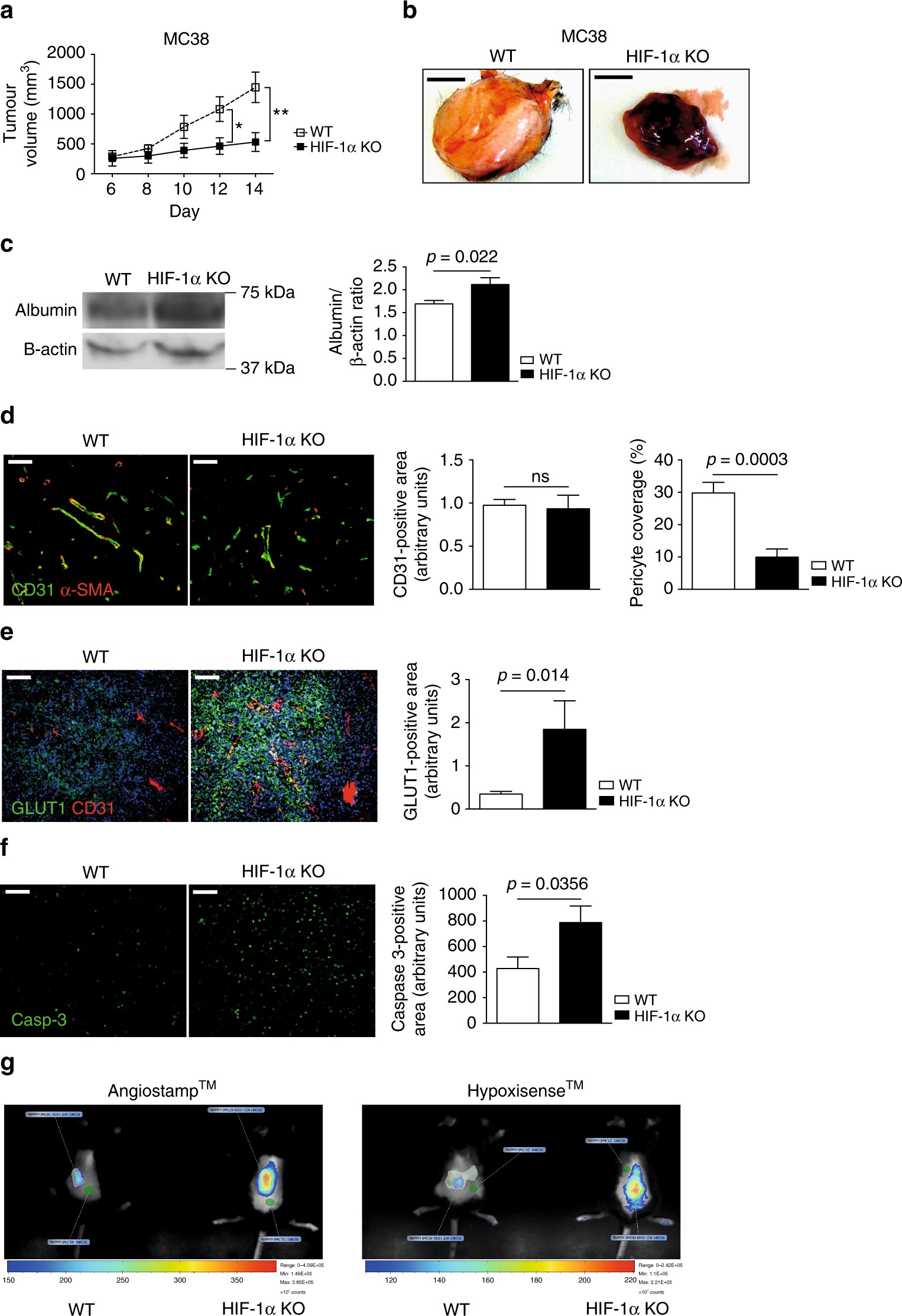
Fig. 2

Loss of HIF-1α in NK cells impairs tumour growth and promotes non-functional angiogenesis. a Tumour volume analysis of MC38 isografts injected subcutaneously in WT and HIF-1α KO mice (n = 10 for each group), b and representative images at endpoint, day 14. Scale bars in macroscopic figures indicate 5 mm. c Left: Western blot of albumin and β-actin for MC38 tumours from WT and HIF-1α KO mice; Right: Quantitative analysis of intratumoural amounts of albumin for MC38 isografts from WT and HIF-1α KO mice (n = 8). d Left: representative images of simultaneous immunodetection of endothelial cells and pericytes in MC38 tumours with the specific markers CD31 and alpha smooth muscle actin (α-SMA); Right: Quantitative analysis of CD31-positive endothelial cells in WT and HIF-1α KO mice (n = 8) and pericyte coverage as assessed by α-SMA/CD31 co-localisation (n = 8). e Left: representative images of tumour hypoxia in MC38 isografts with the specific markers CD31 and GLUT1; Right: Quantitative analysis of hypoxic tumour areas (n = 8). f Left: representative images of caspase-3-positive area in MC38 tumours; Right: Quantitative analysis of caspase-3-positive areas (n = 10). g Representative images of non-invasive fluorescence molecular real-time imaging with the fluorescent probes AngioSense® and HypoxiSense® for in vivo monitoring of angiogenesis and tumour oxygenation at day 8 after tumour inocculation. Statistical significance was determined by an unpaired Student’s t-test or one-way analysis of variance, where appropriate. Bars represent mean values; error bars indicate the s.e.m. Statistical significance is indicated as *P < 0.05, **P < 0.01, and ***P < 0.001. Scale bar, 100 μm