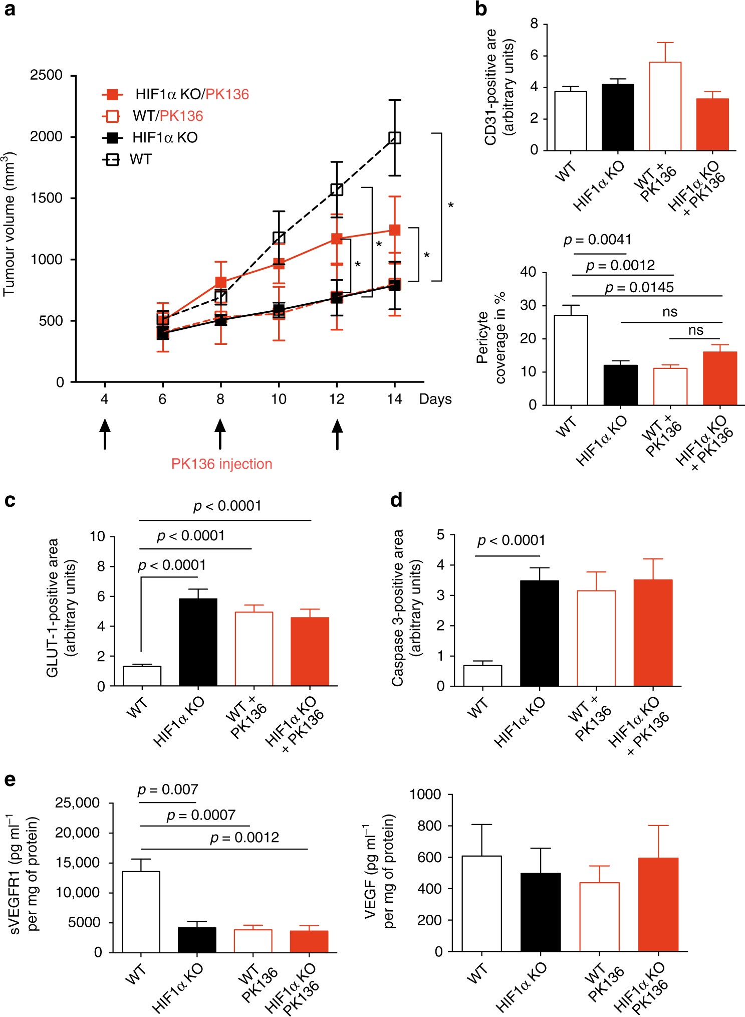
Fig. 5

NK cell depletion recapitulates the HIF-1α KO phenotype. a Tumour volume analysis of MC38 isografts implanted in WT and HIF-1α KO mice injected i.p. with anti-NK1.1 monoclonal antibody PK136 (4 mg per kg body weight) at day 4, 8, and 12. Control mice received i.p. injections of 100 μl PBS. b Quantitative analysis of CD31-positive endothelial cells and pericyte coverage as assessed by α-SMA/CD31 co-localisation at endpoint, day 14. c Quantitative analysis of hypoxic tumour areas with the specific marker GLUT1 at endpoint, day 14. d Quantitative analysis of caspase-3-positive areas at endpoint, day 14. e Determination of levels of sVEGFR1 and VEGF protein in MC38 isografts implanted in WT and HIF-1α KO mice by ELISA at endpoint, day 14 (n = 9 for WT group; n = 5 for HIF-1α KO group; n = 8 for PK136 depleted WT group; n = 7 for PK136 depleted HIF-1α KO group). Statistical significance was determined by an unpaired Student’s t-test or one-way analysis of variance, where appropriate. Bars represent mean values; error bars indicate the s.e.m. Statistical significance is indicated as *P < 0.05, **P < 0.01, and ***P < 0.001