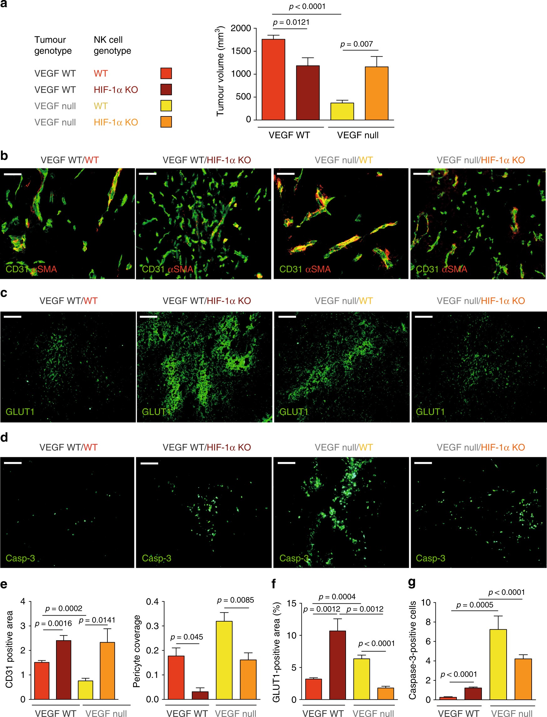
Fig. 7

Deletion of HIF-1α in NK cells rescues the growth of VEGF-deficient tumours. a Tumour volume analysis of VEGF WT and VEGF null fibrosarcoma isografts implanted in WT and HIF-1α KO mice at endpoint, day 10. b Representative images of CD31/α-SMA immunostaining on fibrosarcoma isografts. c Representative images of hypoxic areas (GLUT1) in fibrosarcoma isografts. d Detection of apoptotic cells in fibrosarcomas by caspase-3 staining. e Quantitative analysis of CD31-positive endothelial cells and pericyte coverage as assessed by α-SMA/CD31 co-localisation in fibrosacromas at endpoint, day 10. f Quantitative analysis of hypoxic tumour areas at endpoint, day 10. g Quantitative analysis of caspase-3-positive areas at endpoint, day 10 (n = 7 for each group). Statistical significance was determined by an unpaired Student’s t-test or one-way analysis of variance, where appropriate. Bars represent mean values; error bars indicate the s.e.m. Statistical significance is indicated as *P < 0.05, **P < 0.01, and ***P < 0.001. Scale bar, 100 μm