Fig. 5

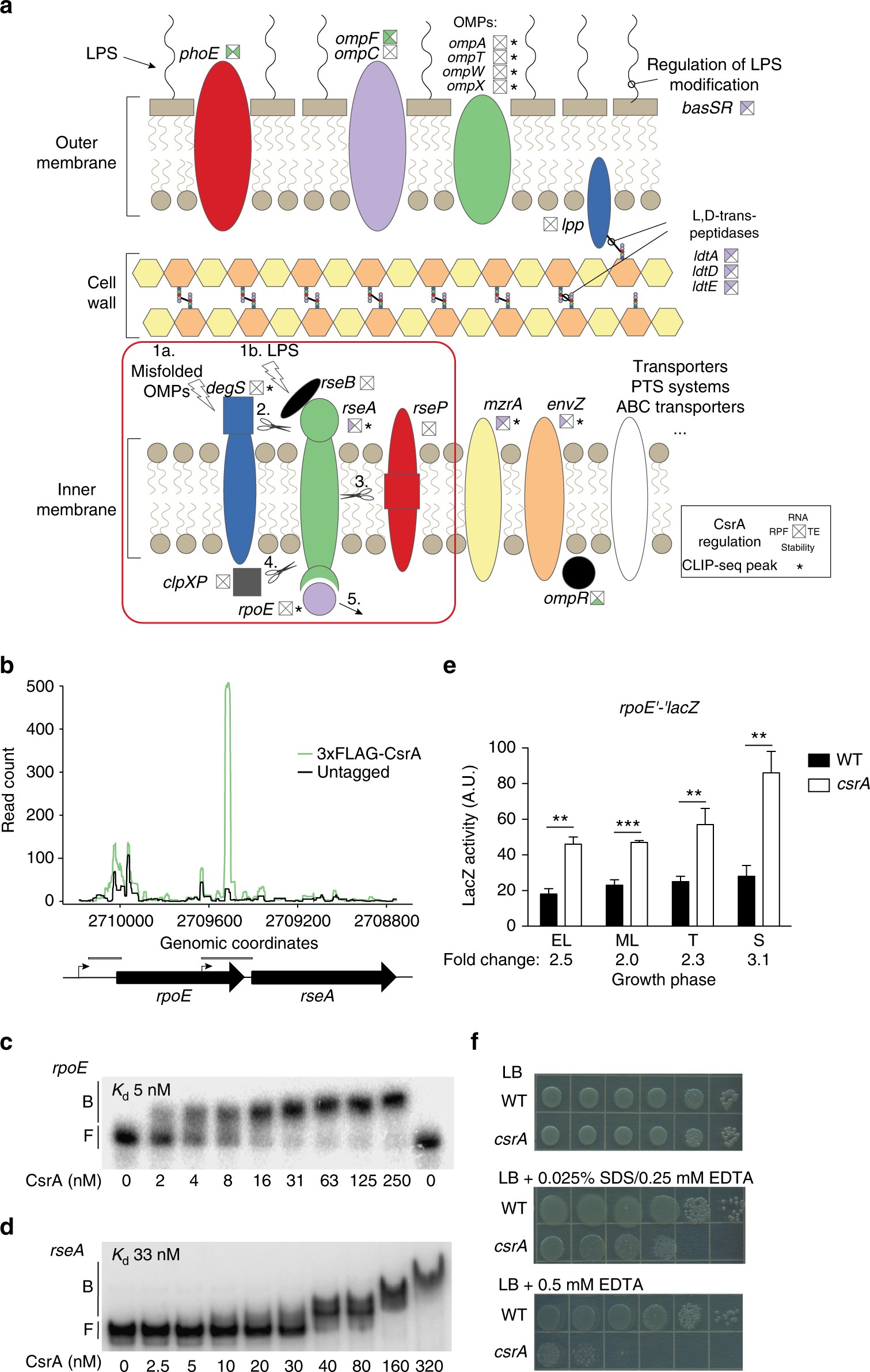
CsrA regulates extracytoplasmic stress responses. a Summary of CsrA effects on expression of cell envelope-related genes. The signaling cascade that leads to release of RpoE79 is shown surrounded by a red box. The presence of misfolded outer membrane proteins (OMPs) (1a) stimulates DegS proteolytic activity toward RseA (2). LPS also promotes release of RseB to reveal a DegS sensitive site in RseA (1b). After DegS cleavage, RseP cleaves the transmembrane domain of RseA (3). Finally, cytoplasmic ClpXP protease degrades the cytoplasmic portion of RseA (4), thus releasing RpoE from the membrane and allowing it to activate transcription of genes for the envelope stress response (5). Squares near gene names show effect of CsrA on translation (RPF, left), RNA abundance (RNA, top), RNA stability (stability, bottom), and/or translation efficiency (TE, right). Purple indicates repression by CsrA and green indicates activation. Asterisks indicate that CsrA CLIP-seq peak(s) are associated with the gene. b 3xFLAG-CsrA and untagged control CLIP-seq read counts mapped to the rpoE-rseA locus. Position of electrophoretic mobility shift assay (EMSA) probes are indicated by boxes below the plot. c EMSA showing of 6xHis-CsrA-rpoE RNA interaction (−133 to +19 nt relative to the start codon). Apparent equilibrium binding constant (K d) is shown. d EMSA showing CsrA-rseA RNA interaction (−228 to −1 nt relative to the start codon). Apparent K d value is shown. e β-galactosidase activity of a P rpoE rpoE′–′lacZ translational fusion in wild-type (WT) and csrA mutant strains grown in LB at 30 °C. Error bars show standard deviation from the mean of three independent experiments. Two tailed Student’s t test was used to determine statistical significance: EL early log (n = 3, p = 0.006), ML mid-log (n = 3, p = 0.0002), T transition to stationary (n = 3, p = 0.0043), and S early stationary phase (n = 3, p = 0.0017). f Growth of serial dilutions of WT and csrA mutant strains on LB, LB supplemented with 0.025% SDS/0.25 mM EDTA, and LB supplemented with 0.5 mM EDTA grown overnight at 37 °C. This experiment was repeated twice with similar results