Fig. 2

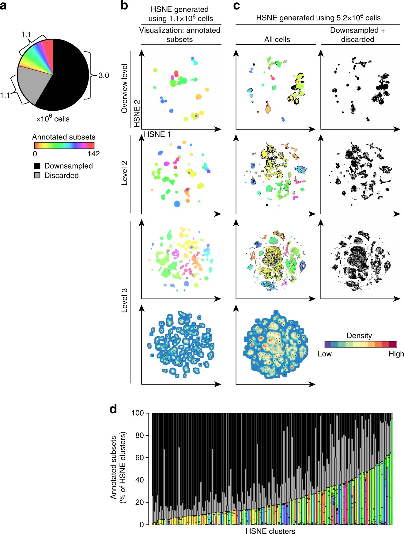
Gain of information by analyzing the mass cytometry data at full resolution with Cytosplore+HSNE. a Pie chart showing cellular composition of the mass cytometry data set. Color represents the subsets (N = 142), as identified in our previous study14. Black represents the cells discarded by stochastic downsampling and grey represents the cells discarded by ACCENSE clustering. b Embeddings of the 1.1 million cells annotated in ref 14 showing the top three levels of the HSNE-hierarchy (five levels in total). Color represents annotations as in a. Size of the landmarks is proportional to the number of cells in the AoI that each landmark represents. Bottom map shows density features depicting the local probability density of cells for the level 3 embedding, where black dots indicate the centroids of identified cluster partitions using GMS clustering. c Embeddings of all 5.2 million cells, again showing only the top three levels of the hierarchy (five levels in total). Colors as in a. Right panels visualize landmarks representing cells discarded by stochastic downsampling (black) and the cells discarded by ACCENSE (grey). Bottom map shows density features for the level 3 embedding as described in (b). d Frequency of annotated cells for 145 clusters identified by Cytosplore+HSNE at the third hierarchical level using GMS clustering in c. Color coding as in a