Fig. 1
From: AIP limits neurotransmitter release by inhibiting calcium bursts from the ryanodine receptor

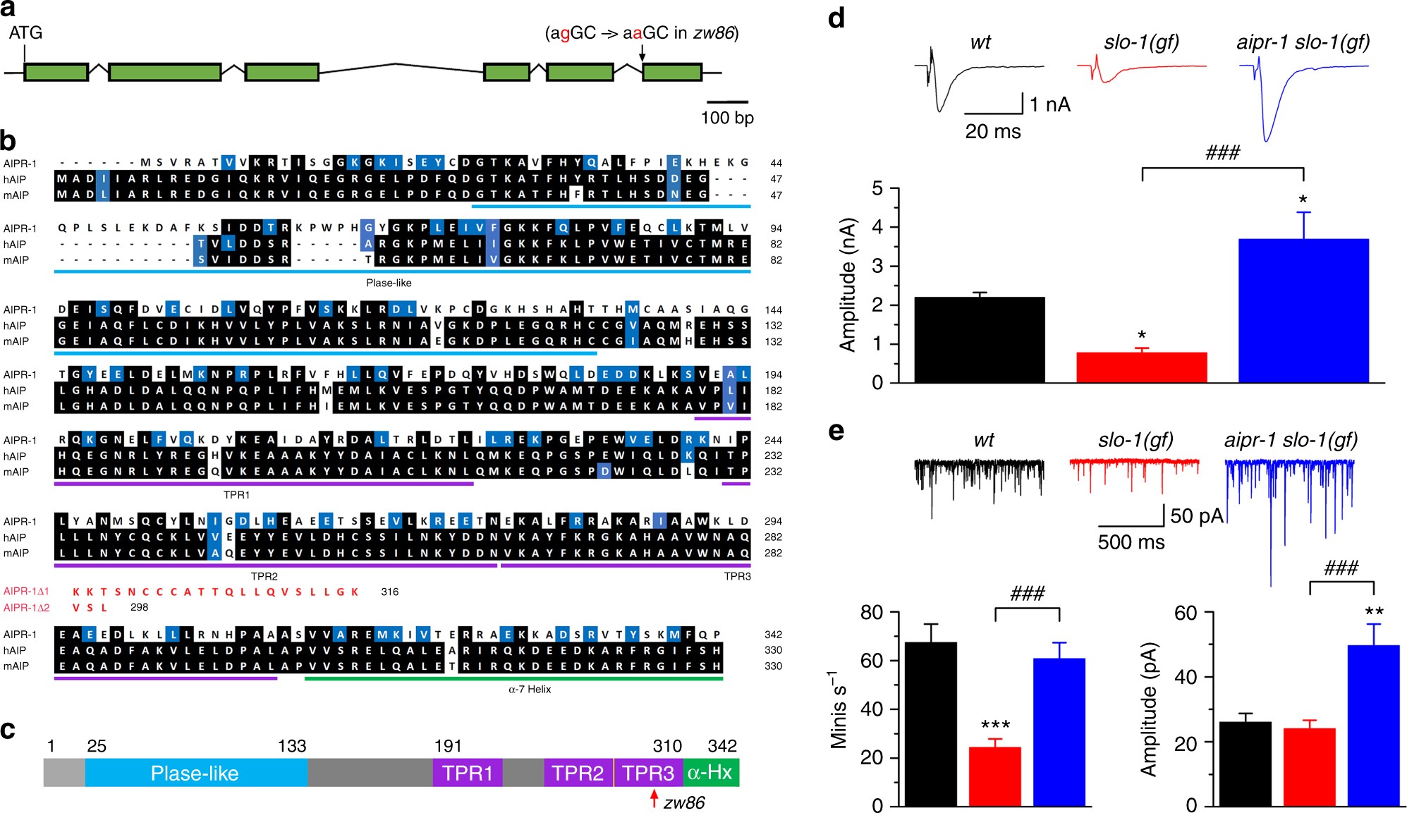
The effects of aipr-1(zw86) mutation on synaptic phenotypes of slo-1 gain-of-function (gf). a Schematic diagram showing the exon and intron organization of aipr-1 (GenBank: NP_495339.1). zw86 is a G to A transition in the splice acceptor site before the last exon. b Alignment of amino acid sequences between AIPR-1, human AIP (hAIP) (GenBank: ACN38897.1), and mouse AIP (mAIP) (GenBank: AAH75614.1). AIPR-1 is 35% identical to hAIP. Identical residues are highlighted in black, whereas similar ones (in size, acidity, or polarity) in blue. The prolyl cis–trans isomerase-like domain (PIase-like), tetratricopeptide repeat (TPR) motifs, and the C-terminal α-7 helix (α-Hx) of the TPR repeat structure are underlined. aipr-1(zw86) does not make wild-type AIPR-1 but may produce two alternative isoforms truncated after glutamate (E) 295 (AIPR-1Δ1 and AIPR-1Δ2) with additional out-of-frame amino acid residues. c Diagram of AIPR-1 domain structure. The red arrow indicates the location of AIPR-1 truncation in zw86. d Comparison of evoked current amplitude among wild-type (wt), slo-1(gf), and the slo-1(gf) aipr-1(zw86) double mutant. n = 8 in all groups. e Comparison of the frequency and mean amplitude of spontaneous minis among the three groups. n = 8 in all groups. Data are shown as mean ± SEM. *p < 0.05, **p < 0.01, ***p < 0.001 compared with wt; ### p < 0.001 compared between with slo-1(gf) (one-way ANOVA followed by Tukey’s post-hoc test)