Fig. 2
From: AIP limits neurotransmitter release by inhibiting calcium bursts from the ryanodine receptor

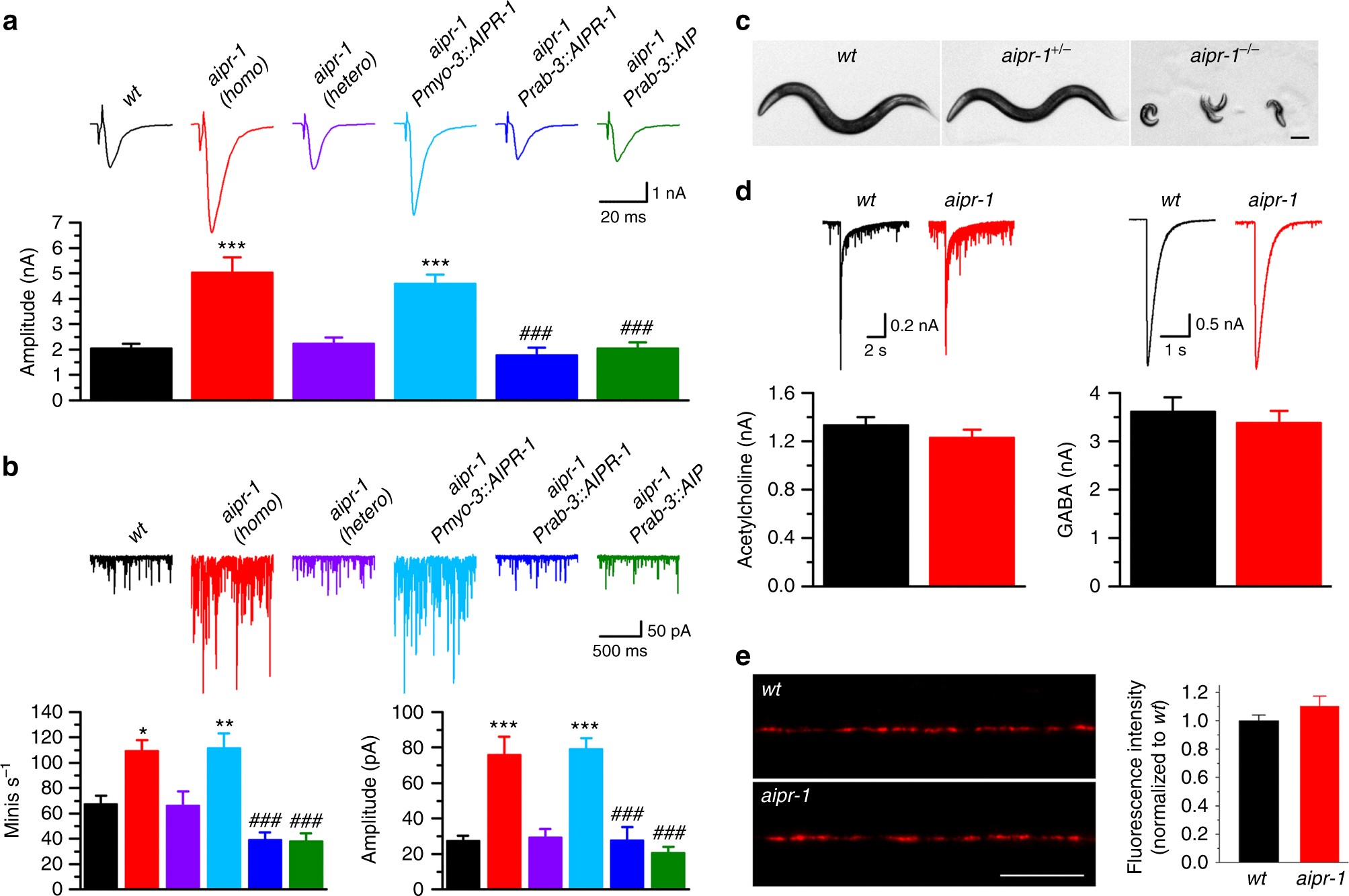
Augmented synaptic transmission in aipr-1(zw86). a, b Comparison of evoked currents a and spontaneous miniature currents (minis) b at the neuromuscular junction among wild type (wt) (n = 7), homozygous aipr-1(zw86) (n = 7), heterozygous aipr-1(zw86) (n = 7), and aipr-1(zw86) rescued either in neurons (Prab-3::AIRP-1, n = 7; Prab-3::AIP, n = 9) or body-wall muscle cells (Pmyo-3::AIPR-1, n = 7). c Homozygous aipr-1 knockout (aipr-1 -/-) worms arrest at early larval stages. The knockout results from a 2 bp deletion in the first exon of aipr-1. Scale bar, 100 µm. d Comparison of muscle inward current in response to exogenous acetylcholine (100 µM) and GABA (100 µM) between wt (ACh, n = 7; GABA, n = 7) and aipr-1(zw86) (ACh, n = 8; GABA, n = 8). Data are shown as mean ± SEM. *p < 0.05, **p < 0.01, ***p < 0.001 compared with wt; ### p < 0.001 compared with aipr-1(zw86) (one-way ANOVA followed by Tukey’s post-hoc test). e tagRFP-labeled muscle acetylcholine receptor (UNC-29) distribution and fluorescence intensity are normal in aipr-1(zw86) (wt, n = 20; aipr-1, n = 23, unpaired t-test). Scale bar, 10 µm