Fig. 7
From: Developmental diet regulates Drosophila lifespan via lipid autotoxins

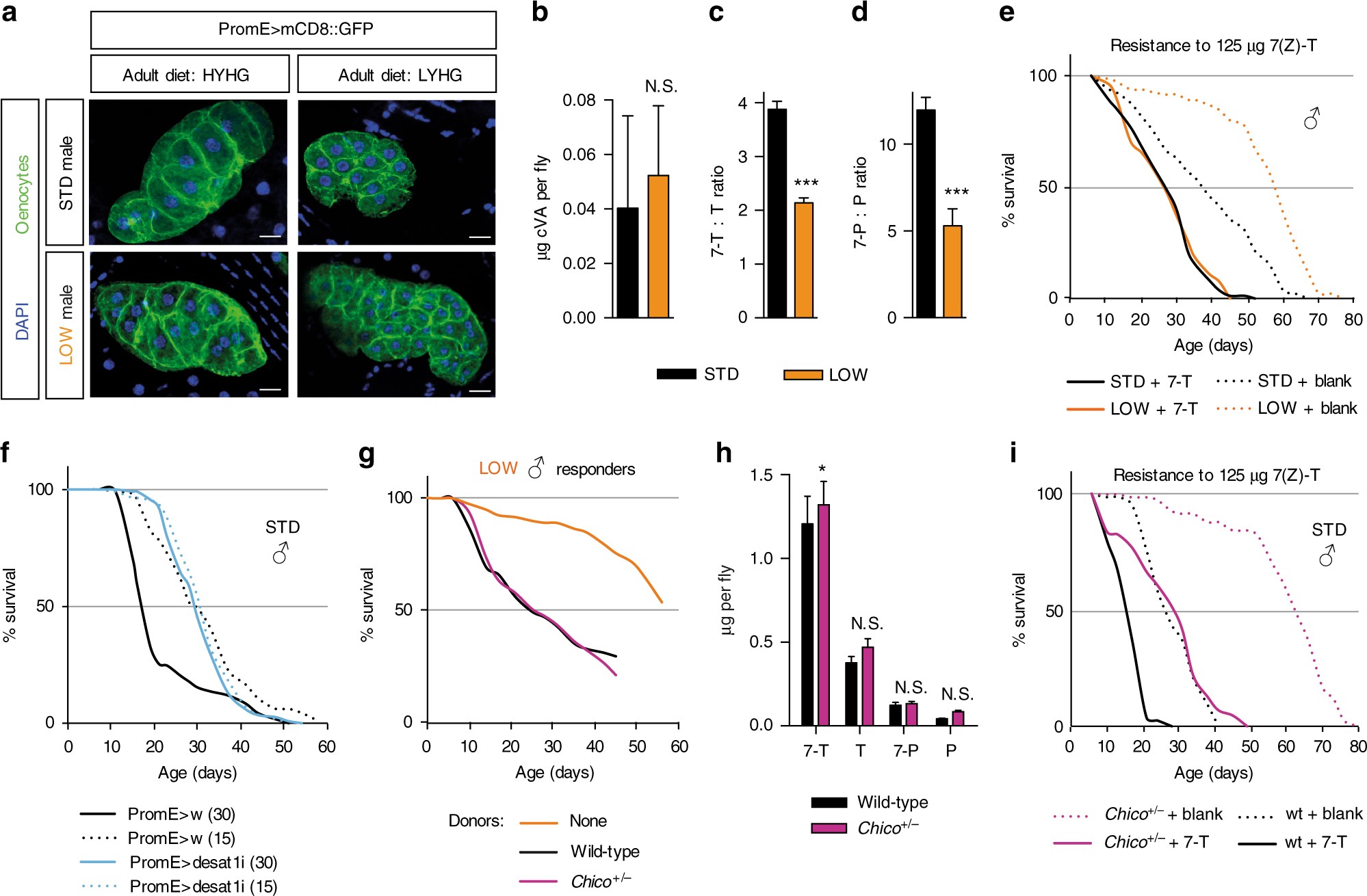
Developmental diet and chico regulate autotoxin production and resistance. a Ventral oenocytes of 2-week STD or LOW adult males on HYHG or LYHG. Scale bar = 5 μm. b–d LOW males have a similar amount of cis-vaccenyl acetate (b cVA) but a lower ratio of 7-unsaturated:saturated C23 (c 7-T:T) and C25 (d 7-P:P) hydrocarbons than STD males on HYHG at 3 weeks of age (n = 6). ***p < 0.001, two-tailed t-test. e Supplementation with 125 μg 7(Z)-T (7-T) shortens the lifespan of STD and LOW males and abrogates the survival difference observed in unsupplemented (blank) vials. Ten flies were used per HYHG vial. f Doubling housing density from 15 to 30 flies per vial decreases the survival of control (PromE TS > w) but not Desat1 RNAi (PromE TS > Desat1i) STD males on HYHG. g, h chico +/− and wild-type STD males produce similar levels of autotoxin activity g and cuticular hydrocarbons at 3 weeks of age on HYHG (n = 5) h. *p < 0.05, two-way ANOVA followed by the Bonferroni multiple comparisons test. i Survival of STD chico +/ − and chico +/+ males (10 per vial) on HYHG supplemented with 125 μg 7(Z)-T (7-T) or with hexane (blank). b–d, h: Error bars show 1 s.d.