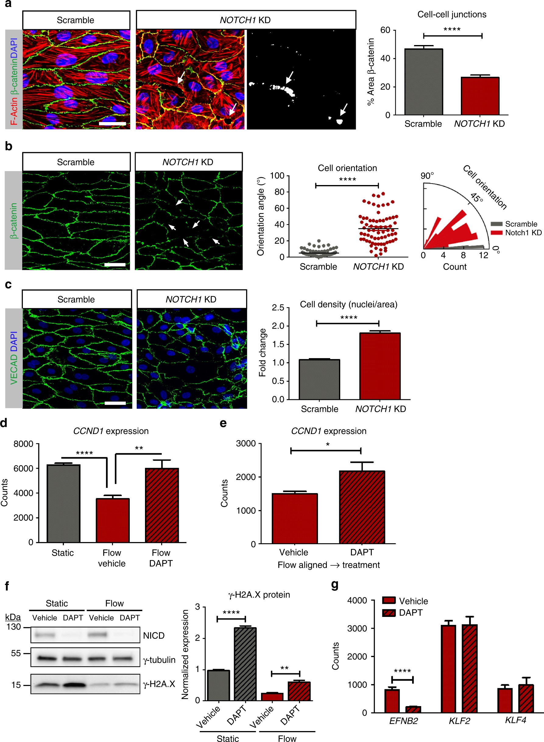
Fig. 4

NOTCH1 is required for maintenance of endothelial cell–cell junctions, cell alignment, and suppression of proliferation under flow. Endothelial cells (HAECs) were treated with siRNA for NOTCH1 or Scramble and flow-conditioned for 48 h (20 dynes cm−2). a F-Actin and β-catenin revealed gaps between cells as indicated with arrows and in white on inverted image; scale bar = 20 µm. Cell–cell junctions were quantified by percent area β-catenin coverage, shown is mean ± SEM from five distinct cultures obtained from five biological replicates. T-test, ****P < 0.0001. b β-Catenin staining to reveal cell shape and determine cell orientation angle (positive value of degrees) with respect to the flow direction. At least 70 cells were evaluated per condition across three biological replicates; scale bar = 20 µm. T-test ****P < 0.0001. c Increased cell density for NOTCH1 KD compared to control by quantification of nuclei counts; scale bar = 20 µm. Graphs show data obtained from four biological replicates, >100 cells per replicate, and expressed as mean ± SEM. T-test ****P < 0.0001. d CCND1 transcript was analyzed in HAECs cultured statically or flow-treated with 50 µM DAPT or volume equivalent DMSO for 24 h by NanoString nCounter Gene Expression. Graph bars represent mean ± SEM, n = 5. T-test **P < 0.01, ****P < 0.0001. e CCND1 transcript is increased after blocking NOTCH1 signaling for HAEC monolayers that were flow-aligned for 48 h and subsequently treated with DAPT or vehicle under flow for an additional 12 h. Graph bars represent mean ± SEM, n = 5. T-test *P < 0.05. f Monolayers were subjected to flow for 24 h with 50 µM DAPT or vehicle and protein lysates analyzed by immunoblot to quantify expression of γ-H2A.X to show a 2.7-fold increase in γ-H2A.X expression for DAPT treated cultures (n = 4, T-test **P < 0.01). g NanoString nCounter Gene Expression for EFNB2, KLF2, and KLF4 transcripts for HAECs cultured under flow for 24 h in the presence of 50 µM DAPT or DMSO revealed reduction in transcripts for EFNB2, but no statistically significant change for KLF2 or KLF4. Graph bars represent mean ± SEM, n = 5. T-test ****P < 0.0001