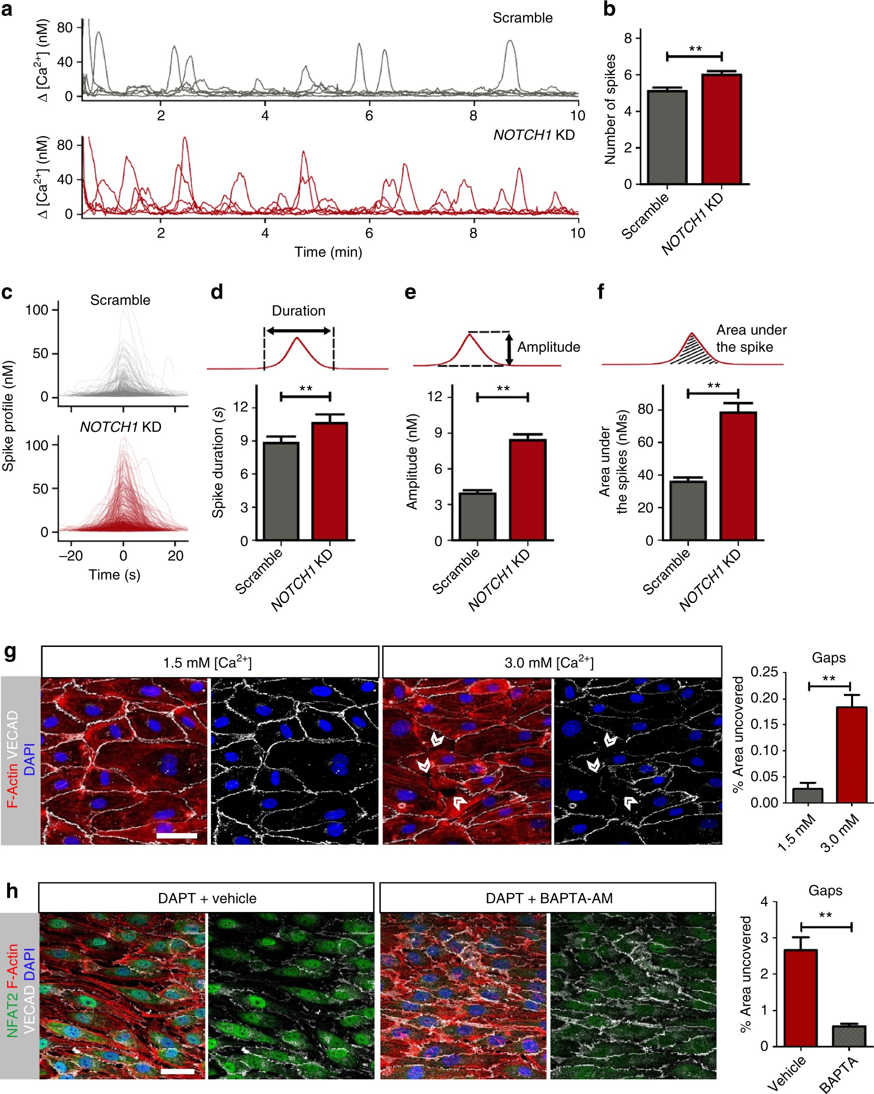
Fig. 7

Reduction in NOTCH1 increases Ca2+ signaling under flow. a Typical examples of Ca2+ responses using OGB-1-loaded HAECs after onset of flow at t = 0 for Scramble (top) and NOTCH1 KD (bottom). b–f Evaluations correspond to data from more than 300 cells in each condition: Scramble (n = 347) and NOTCH1 KD (n = 339) obtained from three independent biological replicates for each condition. Graph bars represent mean ± SEM. Significance was assessed by a Mann–Whitney U-test with **P < 0.01. b Average number of spikes in each responding cell is greater for NOTCH1 KD compared to Scramble. c Average Ca2+ spike plotted for each responding cell for Scramble and NOTCH1 KD. Peaks were aligned at t = 0 s. d Average Ca2+ spike duration for each cell shows increased duration for NOTCH1 KD. e Average Ca2+ spike amplitude was larger for NOTCH1 KD. f Average area under the spike for each cell was significantly larger for NOTCH1 KD cells compared to Scramble. g Monolayers of HAECs were cultured in normal media with physiological levels of [Ca2+] (1.5 mM) or with CaCl2 added to increase extracellular [Ca2+] to 3 mM for 24 h under flow; scale bar = 20 µm. Gaps (marked in white arrow heads) were only observed in the HAEC monolayers cultured with high extracellular [Ca2+]. Gaps were quantified by measuring area uncovered to reveal an increase in gaps for monolayers cultured in higher extracellular [Ca2+]. Graph bars represent mean ± SEM, n = 5. Significance was assessed by T-test **P < 0.01. h HAECs were flow-conditioned for 24 h then treated with BAPTA-AM or vehicle and subsequently returned to flow for an additional hour in the presence of DAPT; scale bar = 20 µm. Gaps were quantified by measuring the percent area uncovered to reveal that BAPTA treatment significantly improved junctional stability even in the absence of NOTCH1 signaling. For all imaging experiments, three biological replicates were used for each condition. Graph bars represent average ± SEM. Significance was assessed by T-test **P < 0.01