Fig. 3

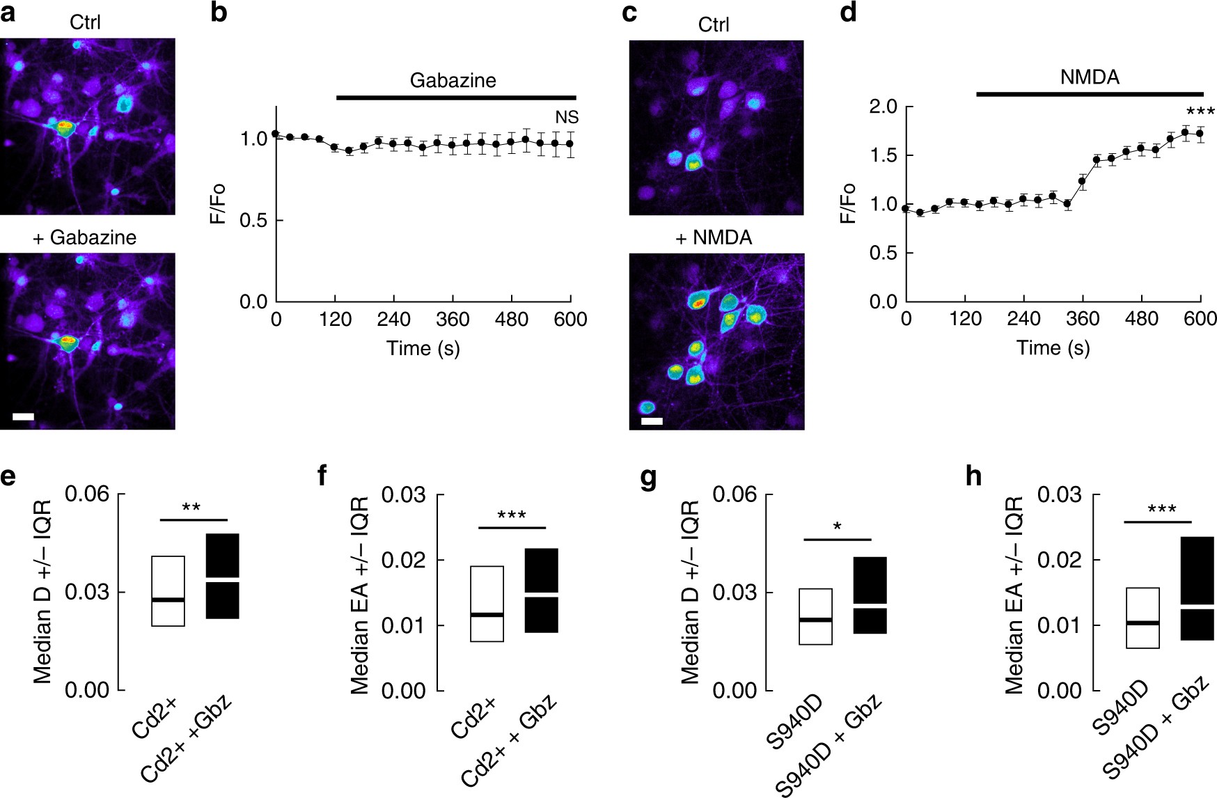
Voltage gated Ca2+ channels and S940 dephosphorylation do not contribute to gabazine-induced increase in KCC2 diffusion. a, b No effect of gabazine (10 µM) on intracellular calcium level in neurons pre-treated with the Na+ channel blocker tetrodotoxin TTX (1 µM), the ionotropic glutamate receptor antagonist kynurenic acid (1 mM), and the group I/group II mGluR antagonist R,S-MCPG (500 µM). a Pseudocolor images of neurons loaded with Fluo4-AM, before (top) and after (bottom) gabazine treatment. Warmer colors correspond to higher Fluo4-AM fluorescence intensities. Scale bar, 10 µm. b Calcium level in proximal dendrites shown as F/F0 ratio (mean ± s.e.m.) measured as a function of time following gabazine application (black bar). 9 cells; 2 cultures; paired t-test p = 0.691. c, d NMDA (50 µM) increases intra-neuronal calcium level in absence of other drugs. c Pseudocolor images of neurons loaded with Fluo4-AM, before (top) and after (bottom) NMDA treatment. Scale bar, 10 µm. d Calcium level shown as F/F0 ratio as in b. Note the increase in intracellular calcium after NMDA exposure. 19 cells; 2 cultures; paired t test p < 0.001. e, f Median diffusion coefficients D values ±25–75% IQR e and median explored area EA ±25–75% IQR f (for bulk population of QDs) of KCC2 measured in presence of the Ca2+ channel blocker Cd2+ alone (white) or in presence of gabazine (black). Cd2+ did not prevent the gabazine-induced reduction in diffusion constraints of KCC2. e n = 250 QDs, 3 cultures, p = 0.003. f n = 500 QDs, 3 cultures, p < 0.001. g, h Median D g and EA h (for bulk population of QDs) of KCC2-S940D under control (white) or gabazine (black) conditions. Again, S940D substitution did not prevent the gabazine-induced reduction in diffusion constraints of KCC2. g n = 190 QDs, 3 cultures, p = 0.021; H, n = 380 QDs, 3 cultures, p < 0.001. e–h KS test was used for data comparison. e, g D in µm2s-1; f, h EA in µm2