Fig. 6
From: Decoding critical long non-coding RNA in ovarian cancer epithelial-to-mesenchymal transition

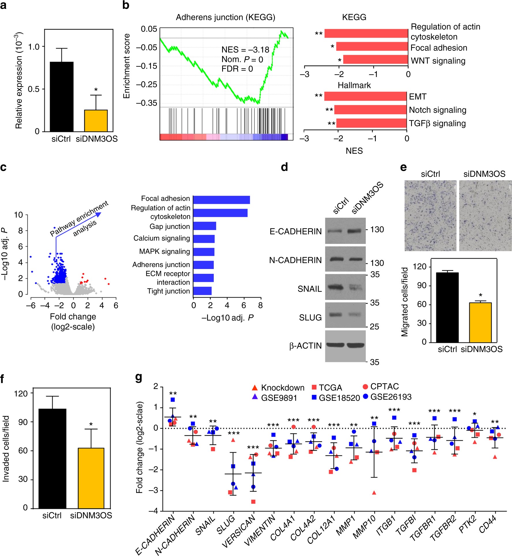
Reduced expression of DNM3OS favors mesenchymal-to-epithelial transition by deregulating critical genes/pathways. SMARTpool siRNA-specific DNM3OS or non-targeting (NT) control were transfected into SKOV3 cells. a qRT-PCR was performed. Values are relative to β-ACTIN and the mean of 3 experiments; *P = 0.039; one-tailed t-test. b, c RNA sequencing was performed (triplicates). GSEA on pooled samples considering curated data from KEGG and Hallmark data set b; normalized enrichment score (NES), nominal (Nom.) P-value, false discovery rate (FDR). **P < 0.006 and *P < 0.05; FDR. All nominal P < 0.006. Volcano plot (left) showing at least twofold up- (red dots) or downregulated (blue dots) genes in DNM3OS knockdown cells compared with non-targeting siRNA controls c. Gray dots represent genes that have lower than twofold expression change. Pathway enrichment analysis of significantly downregulated genes identified several EMT-associated pathways as deregulated in DNM3OS knockdown cells; P-values determined by BH adjusted hypergeometric test. d–f Western blot analysis d, transwell migration assay e; *P = 0.0002 (two tailed t-test), and transwell invasion assay f; *P = 0.0028 (two tailed t-test) were performed (all representative of at least three independent experiments). In d, representative pictures (4×) shown (white bar represents 300 μm). g Meta-analysis of six independent ovarian cancer data sets depicts expression changes of EMT-associated genes due to the reduced expression of DNM3OS; *P ≤ 0.01, **P ≤ 1.75 × 10−04, ***P ≤ 1.43 × 10− 12; Fisher’s combined probability test. For a, e, f, and g error bars are ± SEM