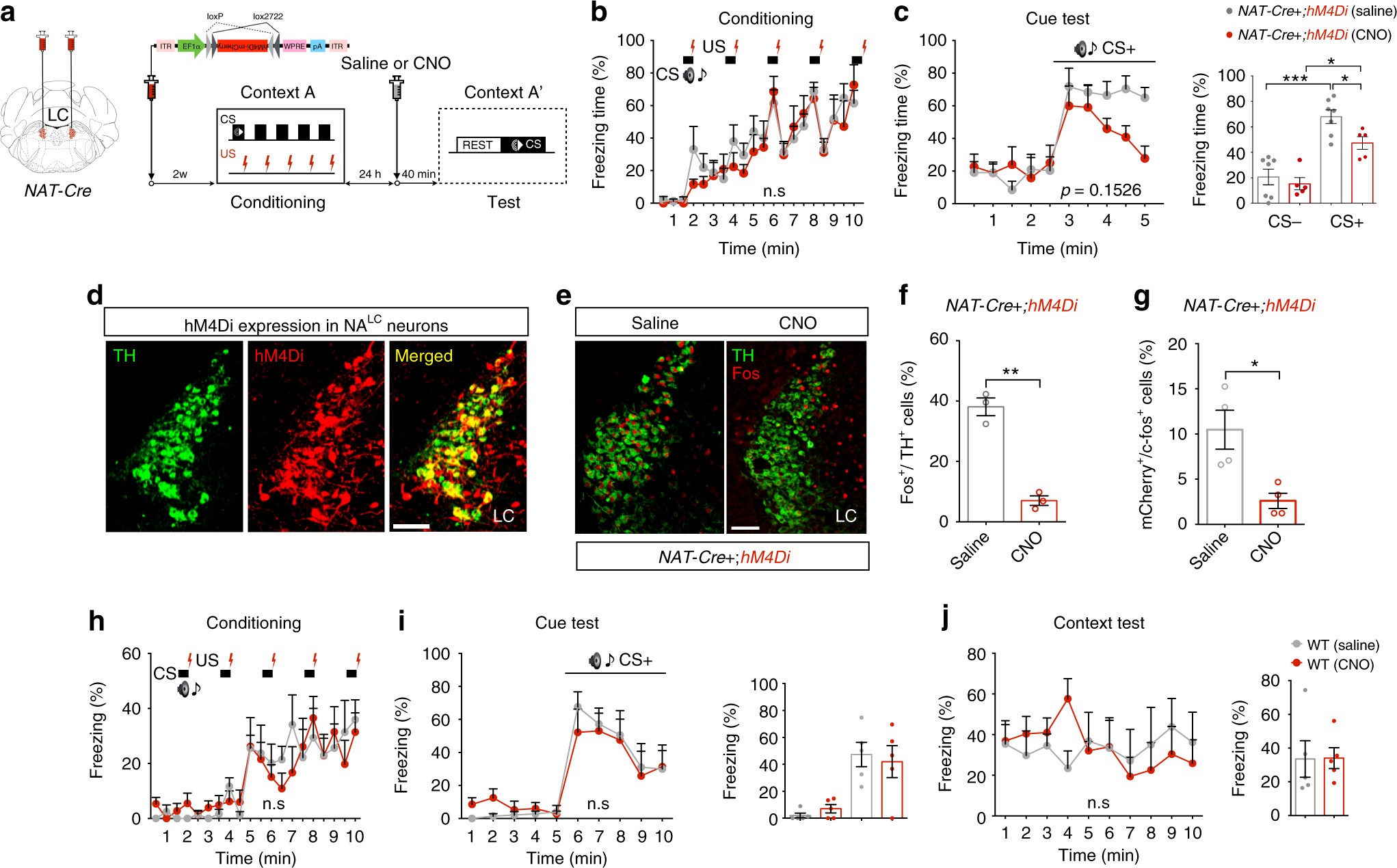
Fig. 2
From: Orexin modulates behavioral fear expression through the locus coeruleus

Pharmacogenetic inhibition of NALC neurons decreased cue-induced freezing behavior. a Experimental protocol. b, c After cued fear conditioning, CNO (clozapine-N-oxide) administration 40 min before the test session decreased freezing behavior against a conditioned stimulus (CS) in test session. d Images showing that AAV-mediated hM4Di-mCherry (red) expression is especially observed in TH-positive NALC neurons (green) of NAT-Cre mice. Scale bar, 100 μm. e Images showing Fos/TH-double-labeled cells in the LC after test session in saline- or CNO-treated mice. Scale bar, 100 μm. f Percentage of Fos+/TH+ cells in the LC. g Percentage of Fos+/mCherry+ cells in the LC. h–j After cued fear conditioning, CNO does not affect cued and contextual fear expression in wild-type mice. *p < 0.05, **p < 0.01, ***p < 0.001. Values are mean ± SEM