Fig. 6
From: Orexin modulates behavioral fear expression through the locus coeruleus

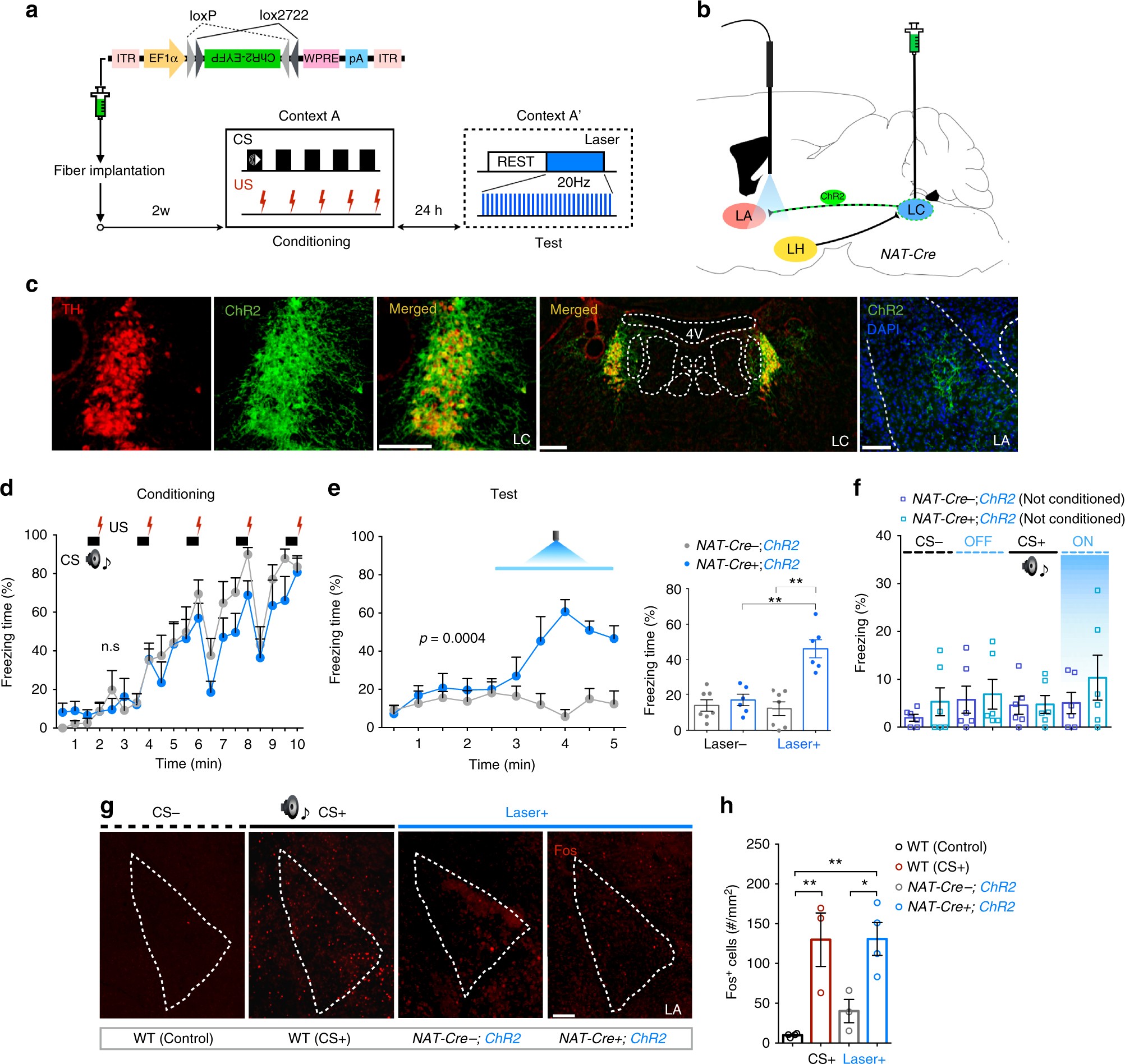
Optogenetic stimulation of NALC→LA-induced freezing behavior in Context A′. a Experimental procedure. b Schematic representation showing sites of AAV 10 -FLEX-ChR2-EYFP delivery and optic fiber implantation. c Focal expression of Cre-dependent ChR2 in NALC neurons and their axonal terminals in the LA. Scale bars: left, 100 μm; center, 200 μm; right, 200 μm. d, e After cued fear conditioning, optogenetic stimulation of NA fibers in the LA for 150 s was applied in an altered context (A′). A significant increase in freezing time was induced by laser stimulation without applying auditory CS. f Control experiment shows that an increased freezing response induced by laser stimulation was not observed in mice without prior fear conditioning. g, h Optogenetic stimulation of NALC→LA fibers induced robust Fos expression in the LA, to the same degree as that in WT with CS. Scale bars: upper panel, 100 μm. *p < 0.05, **p < 0.01. Values are mean ± SEM