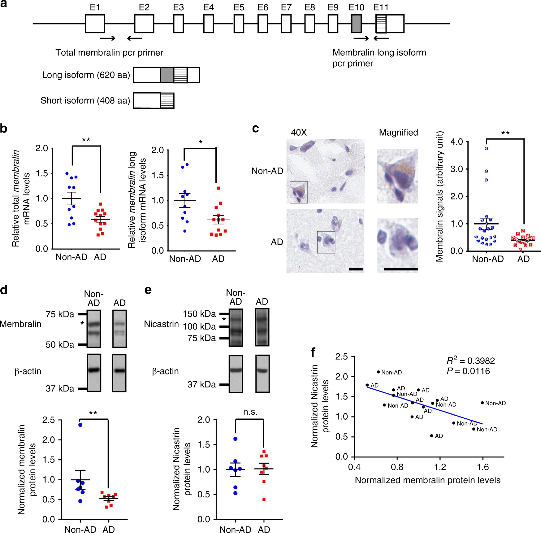
Fig. 5

Membralin expression levels are dysregulated in AD brain. a Intron/exon distribution of human membralin long and short isoforms (top), and schematic depiction of membralin long (620aa) and short (408aa) protein isoforms (bottom). Primers used to detect total and membralin long isoforms were shown. b Quantification of total and long membralin transcripts in non-AD and AD brain normalized to the 18 s ribosomal RNA control (n = 10 for non-AD samples; n = 12 for AD samples). Data represent mean ± s.e.m. unpaired t-test, * P < 0.05, **P < 0.01. c Membralin expression detected by immunohistochemistry staining (brown) with hematoxylin counter-staining (purple) in human postmortem tissues (three random field images from each sample were quantified using Leica Aperio analysis software in a blinded manner from a total of n = 7 samples per group). Data generated from individual samples are indicated with a sample ID. Scale bars, 15 μm. Data represent mean ± s.e.m. unpaired t-test, **P < 0.01. d, e Western blot analysis and quantification of d membralin and e nicastrin protein levels in non-AD (n = 7) and AD (n = 8) samples. Representative images from the same blots are shown. Asterisks indicate membralin d and nicastrin e. Data represent mean ± s.e.m. unpaired t-test, **P < 0.01, n.s. no significance. f Correlation analysis of membralin (X axis) with nicastrin protein levels (Y axis) in non-AD and AD samples. Y = -0.3401 * X + 0.8727, R 2 = 0.3982, P = 0.0116 (n = 7 for non-AD samples, n = 8 for AD samples); the slope was found to be significantly deviant from non-zero by linear regression analysis