Fig. 2
From: The IKK/NF-κB signaling pathway requires Morgana to drive breast cancer metastasis

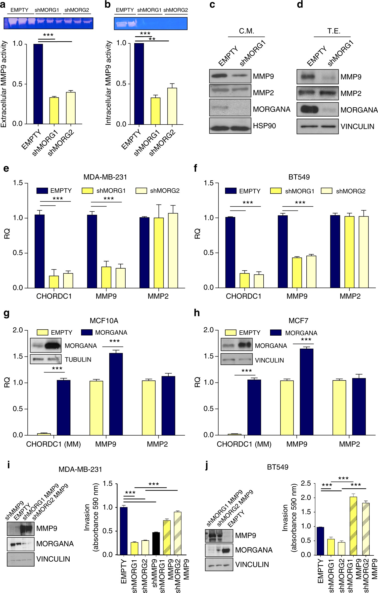
Morgana silencing in TNBC cells reduces MMP9 expression. a, b Extracellular a and intracellular b MMP9 activity in MDA-MB-231 infected with an empty vector (EMPTY) or shRNAs targeting Morgana (shMORG1 and shMORG2) was evaluated by gelatin zymography. Top panel: representative zymogram of MMP9 activity (92 kDa). Bottom panel: quantification of MMP9 activity from 3 independent experiments. c Western blot analysis of conditioned medium (C.M.) obtained from MDA-MB-231 EMPTY or shMORG1 immunostained with MMP9, MMP2, Morgana and extracellular HSP90 as loading control. Morgana, as other chaperone proteins, can be secreted by cancer cells. d Western blot analysis of total protein extracts (T.E.) from MDA-MB-231 EMPTY and shMORG1 immunostained for MMP9, MMP2, Morgana and Vinculin as loading control. e, f Gene expression analysis by Real-time PCR of MMP9, MMP2 and CHORDC1 (Morgana coding gene) in MDA-MB-231 e and BT549 f EMPTY or shMORG1 and shMORG2. g, h Gene expression analysis by Real-time PCR of MMP9, MMP2 and CHORDC1 (Morgana coding gene) in MCF10A g and MCF7 h overexpressing Morgana (MORGANA) or control cells (EMPTY). i Quantification of invasion assays performed on MDA-MB-231 EMPTY or shMORG1 and shMORG2 infected or not with a lentiviral vector coding for MMP9 (shMORG1 MMP9, shMORG2 MMP9) or a shRNA targeting MMP9 (shMMP9). j Quantification of invasion assays performed on BT549 EMPTY or shMORG1 and shMORG2 infected or not with a lentiviral vector coding for MMP9 (shMORG1 MMP9, shMORG2 MMP9). Data are the results of at least three independent experiments. Bars in graphs represent standard errors (**p < 0.01; ***p < 0.001)