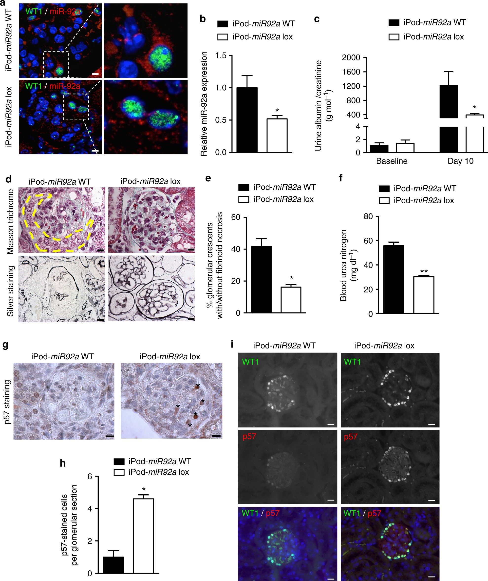
Fig. 4

miR-92a-specific deletion in podocytes reduces nephrotoxic nephritis. a Fluorescent in situ hybridization of miR-92a (red) and WT1 (green) on kidney sections from NTS-challenged iPod-miR92a WT mice and iPod-miR92a lox mice. DAPI-stained nuclei (blue). Right panel shows higher magnification of the left panel (white box). Scale bars, 50 μm. b RT-qPCR analysis of the relative abundance of miR-92a in freshly isolated glomeruli from NTS-challenged iPod-miR92a WT mice and NTS-challenged iPod-miR92a lox mice. c Urinary albumin excretion rates at baseline and 10 days after NTS injection. d Masson trichrome- and silver-stained kidney sections of glomeruli from NTS-challenged iPod-miR92a WT mice and iPod-miR92a lox mice at day 10 after NTS injection. Scale bars, 10 μm. e Proportion of crescentic glomeruli in NTS-challenged iPod-miR92a WT and iPod-miR92a lox mice at day 10 after NTS injection. f Blood urea nitrogen concentration at day 10 after NTS injection in iPod-miR92a WT and iPod-miR92a lox mice. g Immunostaining of p57 (strong brown staining, *) in kidney sections from mice described in a. Scale bars 10 µm. h Quantification of p57-positive cells per glomerular section in mice described in a. i Representative photomicrophotographs of dual immunofluorescent satining of p57 (red) and WT1 (green) in kidney sections from mice described in a. Statistical analysis: Mann–Whitney test to compare two groups. Values are means ± s.e.m. (n = 7 per group). *p < 0.05, **p < 0.01 vs. iPod-miR-92a WT mice