Fig. 1
From: Intranasal infection and contact transmission of Zika virus in guinea pigs

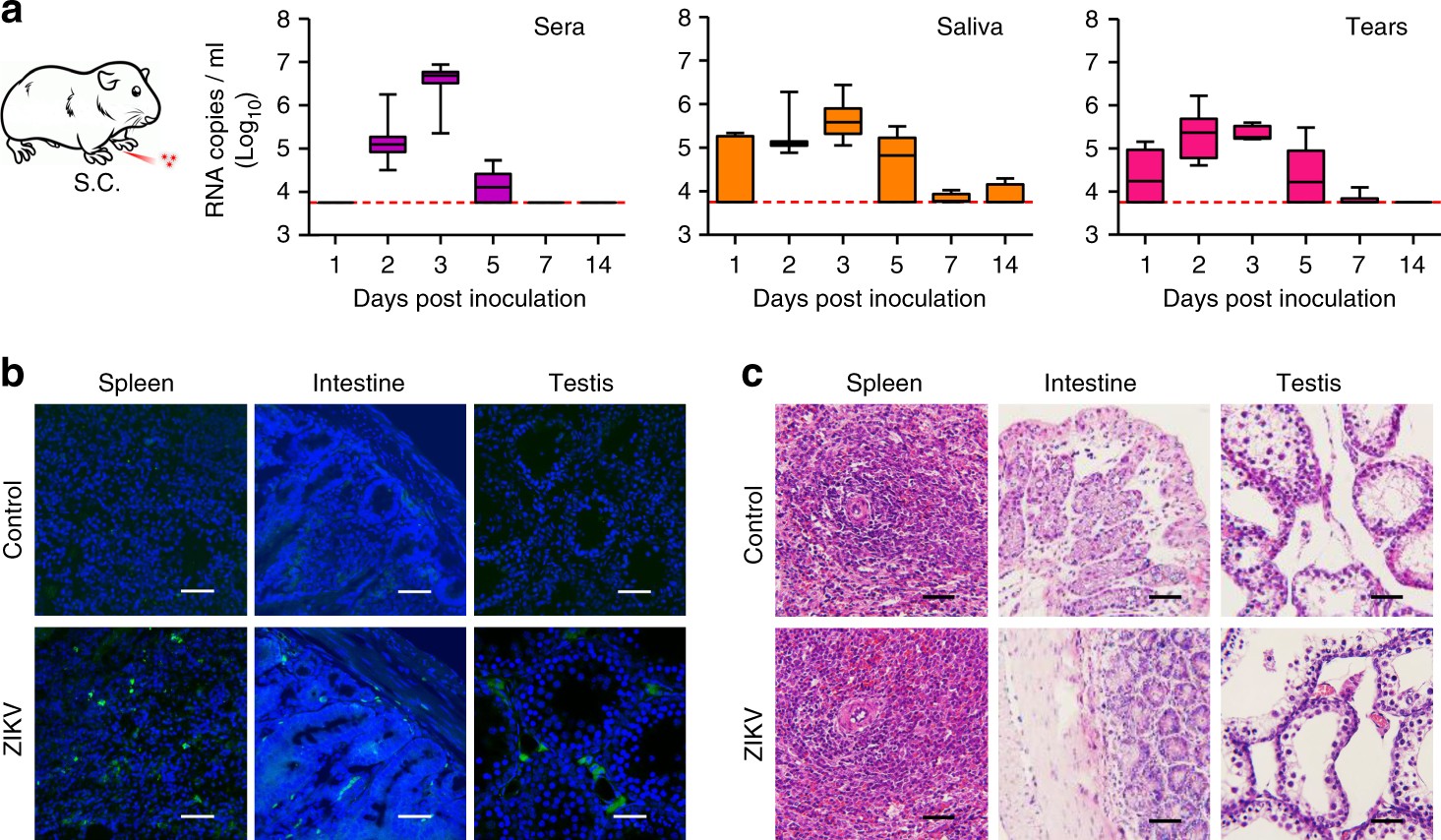
Guinea pigs are susceptible to ZIKV infection. a Group of adult guinea pigs were s.c. inoculated with ZIKV and viral loads in the serum, saliva, and tear samples were determined using RT-qPCR at the indicated times. The number of infected animals evaluated on each day as follows: days 1 to 3, n = 8; days 5 to 7, n = 6; day 14, n = 4. Viral loads are expressed as RNA copies per milliliter. Dotted lines indicate the limit of detection. Whiskers: 5–95 percentile. b Immunostaining were performed with the convalescent serum from a ZIKV patient as the primary antibody. All tissue samples were collected from ZIKV-infected guinea pigs at 3 dpi. Nuclei were stained with DAPI. Scale bar: 50 μm. c Histopathological changes in selected tissues from the ZIKV-infected guinea pigs at 3 dpi. Scale bar: 50 μm