Fig. 2
From: Intranasal infection and contact transmission of Zika virus in guinea pigs

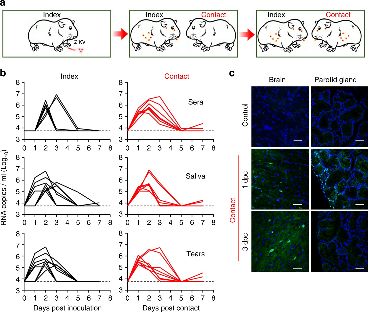
Close contact transmission of ZIKV in guinea pigs. a Schematic diagram of the close contact experiments. Briefly, each male guinea pig that received s.c. inoculation of ZIKV was placed in an isolated cage, then the other naïve male animal was co-caged at 1 or 3 dpi. b Serum, saliva, and tear samples were collected from the index (n = 8) and contact (n = 8) animals and subjected to viral load analysis. c Immunostaining of selected tissues from the contact animals at 1 and 3 dpc. Scale bar: 50 μm