Fig. 7
From: Parkin targets HIF-1α for ubiquitination and degradation to inhibit breast tumor progression

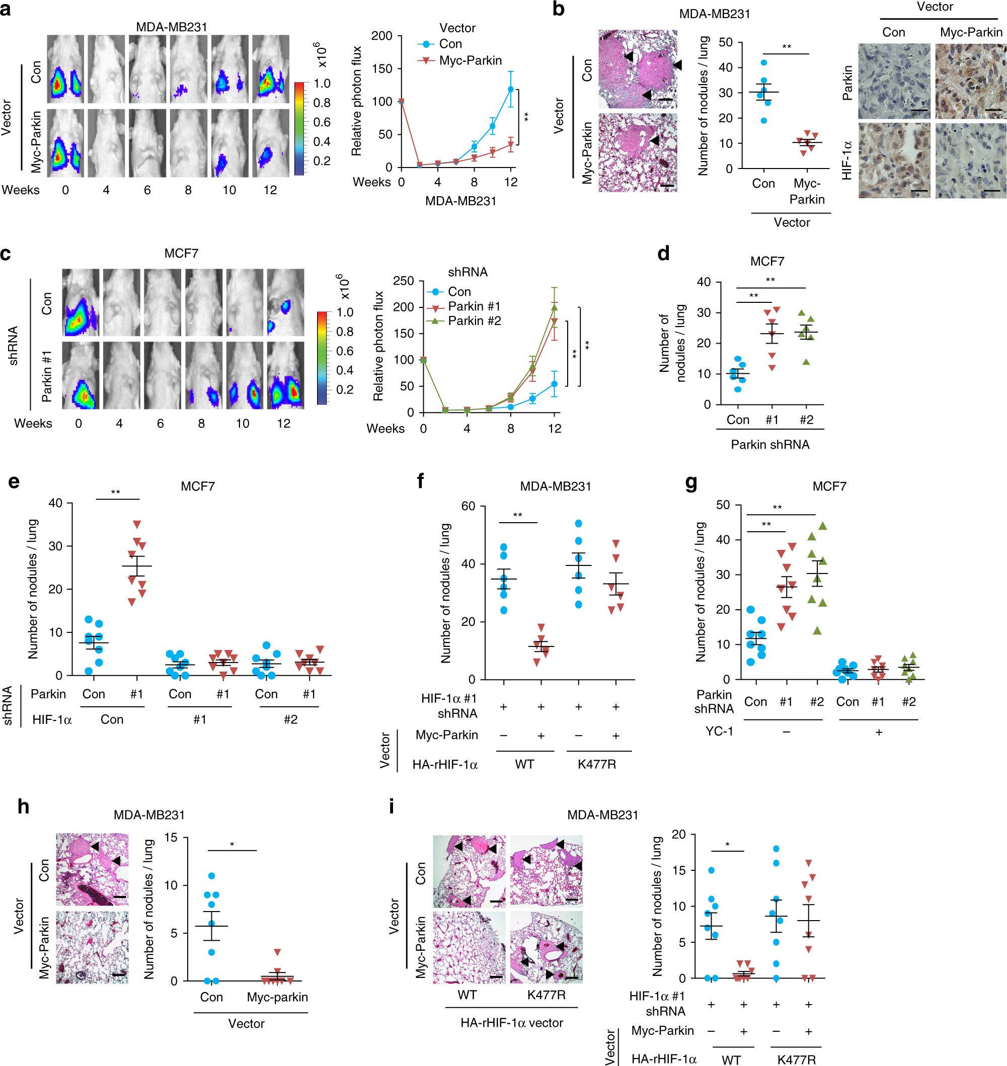
Parkin inhibits lung metastasis of human breast cancer cells in vivo. a, b Myc-Parkin expression inhibited lung metastasis of breast cancer cells injected via the tail vein. MDA-MB231 cells with Myc-Parkin expression were transduced with lentiviral vectors expressing luciferase for tail vein injections. In a, left panel: representative bioluminescent images at indicated time points; right panel: normalized photon flux of lung metastases. In b, left panel: representative H&E-stained lung sections from mice at 12 weeks after injections. Arrows indicate metastatic nodules. Scale bar: 200 μm. Middle panel: quantification of lung metastatic nodules. Right panel: IHC staining of Parkin and HIF-1α in lung metastases. Scale bar: 20 μm. c, d Knockdown of Parkin promoted lung metastasis of MCF7 cells injected via the tail vein. e HIF-1α knockdown largely abolished the promoting effects of Parkin knockdown on lung metastasis of MCF7 cells after tail vein injections. Two different Parkin shRNA vectors were used and similar results were observed. f K477R HA-rHIF-1α expression reduced the inhibitory effect of Myc-Parkin expression on lung metastasis of MDA-MB231 cells injected via the tail vein. Endogenous HIF-1α in cells was replaced with WT or K477R HA-rHIF-1α. g The HIF-1α inhibitor YC-1 largely abolished the promoting effect of Parkin knockdown on lung metastasis. Mice were treated with YC-1 (30 mg kg−1 per day; i.p.) for 5 days after the tail vein injection of MCF7 cells. h Myc-Parkin expression inhibited lung metastasis of MDA-MB231 cells implanted into mammary fat pads of mice. i K477R HA-rHIF-1α expression reduced the inhibitory effect of Myc-Parkin on lung metastasis of MDA-MB231 cells implanted into mammary fat pads. In h, i, primary tumors were surgically removed when they reached a volume of ~200 mm3. Left panels in h, i: representative H&E-stained lung sections at 8 weeks after primary tumor removal. Right panels in h, i: quantification of lung metastatic nodules at 8 weeks after primary tumor removal. n = 6 mice per group in a–d, f; n = 8 mice per group in e, g–i. The data present mean ± S.D. *P < 0.01; **P < 0.001; ANOVA followed by two-tailed Student’s t tests in a, c, and two-tailed Student’s t tests in the remaining panels