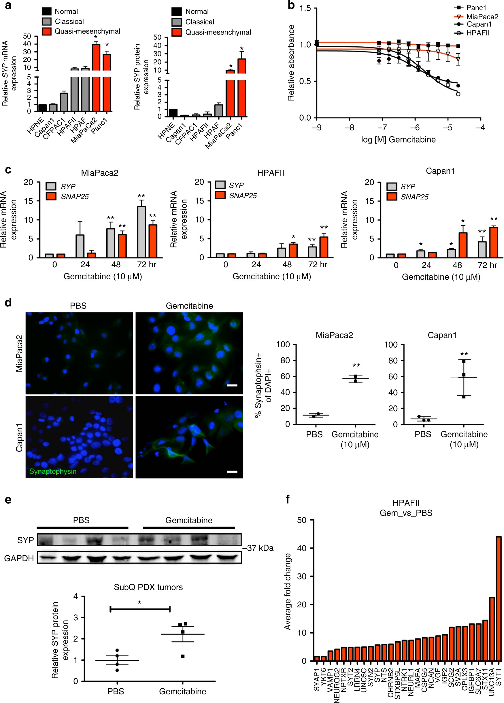
Fig. 4

Ductal-neuroendocrine plasticity contributes to gemcitabine resistance. a SYP mRNA (left panel) and SYP protein (right panel) expression in human PDA cell lines. Fold change in SYP mRNA expression was determined by qRT-PCR (normalized to TBP) relative to the immortalized duct epithelial cell line hTERT-HPNE (HPNE). Fold change in SYP protein expression (normalized to GAPDH) relative to HPNE was determined by Western blot. P values indicate significance when comparing to HPNE. Results representative of n = 3 experimental replicates. b Cells were treated with the indicated doses of gemcitabine and measured using MTS assay. Results represent average of n = 3 experimental replicates. c Cells were treated with gemcitabine for the indicated time points and neuroendocrine genes were assessed by qRT PCR (normalized to TBP). P values indicate significance when comparing each single gene to the zero hour time point. Results representative of n = 3 experimental replicates. d MiaPaca2 and Capan1 cells were treated with gemcitabine for 72 h, fixed and stained for SYP by IF. The percentage of SYP positive cells of total DAPI positive cells was quantified for triplicate wells, 3 images/well. Representative images and quantitation from three experimental replicates are shown. Scale bars indicate 20 µM. e Western analysis of tumor lysates from subcutaneous (SubQ) PDX tumors treated with vehicle or gemcitabine. SYP expression relative to GAPDH was quantified for each tumor. f HPAFII cells were treated with PBS or gemcitabine (n = 3 experimental replicates) and RNA sequencing was performed. Fold change in neuroendocrine genes, neuronal genes, and genes involved in vesicle trafficking for gemcitabine treated vs. PBS cells are shown. For all panels, error bars indicate standard deviation and *P < 0.05, **P < 0.01 Student’s two-tailed t-test