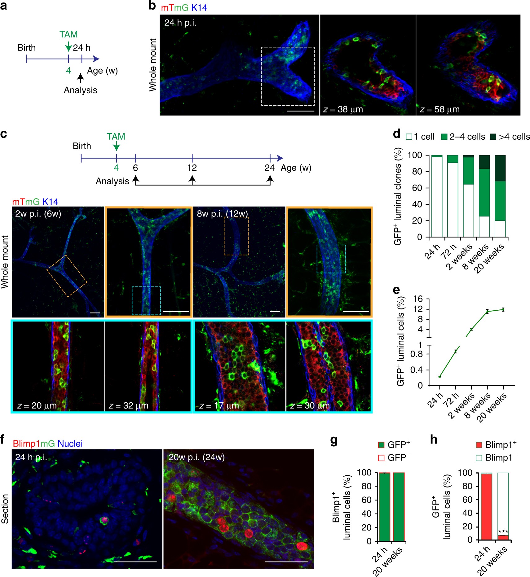
Fig. 2

Blimp1-derived cells represent luminal progenitors that contribute actively to ductal morphogenesis. a Lineage tracing strategy adopted in b, d–h. Four-week-old pubertal Prdm1Cre ERT2/+;R26R mTmG/+ females were injected with TAM (4 mg/25 g body weight), and analysed 24 h later. b 3D imaging of SeeDB-cleared 4-week-old pubertal mammary tissue. Glands are stained for GFP (green) and K14 (blue). mT is displayed in red (n = 4 mice). Scale bar, 100 μm. c Lineage tracing strategy adopted in c–h. Four-week-old pubertal Prdm1Cre ERT2/+;R26R mTmG/+ females injected with TAM (4 mg/25 g body weight), were analysed at 2w, 8w or 20w post induction (p.i.), at 6w, 12w or 24w after birth respectively. 3D imaging of SeeDB-cleared of mammary tissue at 2w and 8w p.i. in puberty. Glands are stained for GFP (green) and K14 (blue). mT is displayed in red. (n = 4: 2w p.i.; n = 3: 8w p.i.). Scale bars, 100 μm. d Percentages of GFP+ clones containing 1, 2–4 and >4 cells at different time points post-TAM induction. Data are presented as mean ± s.e.m. (number of clones pooled from n = 3 mice per time point: n = 400, n = 374, n = 453, n = 393, n = 508, respectively). ***P < 0.001 (one-way ANOVA). e Percentages in puberty of GFP+ cell within the total luminal cell population, at different time points post-TAM induction. Data are presented as mean ± s.e.m. (number of GFP+ cells pooled from n = 3 mice per time point: n = 791, n = 3172, n = 4149, n = 7390, n = 7956, respectively). ***P < 0.001 (one-way ANOVA). f Cryosections (20 μm thick) from mammary glands at 24 h and 20w post-TAM induction (p.i.) in puberty, stained for GFP (green), Blimp1 (red) and counterstained with DAPI (Nuclei, blue). (n = 3 mice per time point). Scale bars, 50 μm. g Percentages in puberty of Blimp1+GFP+ vs. Blimp1+GFP−cells at 24 h and 20w post-TAM induction. Data are presented as mean ± s.e.m. (Number of Blimp1+ cells pooled from n = 3 mice per time point: n = 262 and n = 290, respectively). P > 0.05 (t-test). h Percentages in puberty of GFP+Blimp1+ vs. GFP+Blimp1− cells at 24 h and 20w post-TAM induction. Data are presented as mean ± s.e.m. (number of GFP+ cells pooled from n = 3 mice per time point: n = 275 and n = 2214, respectively). ***P < 0.001 (t-test)