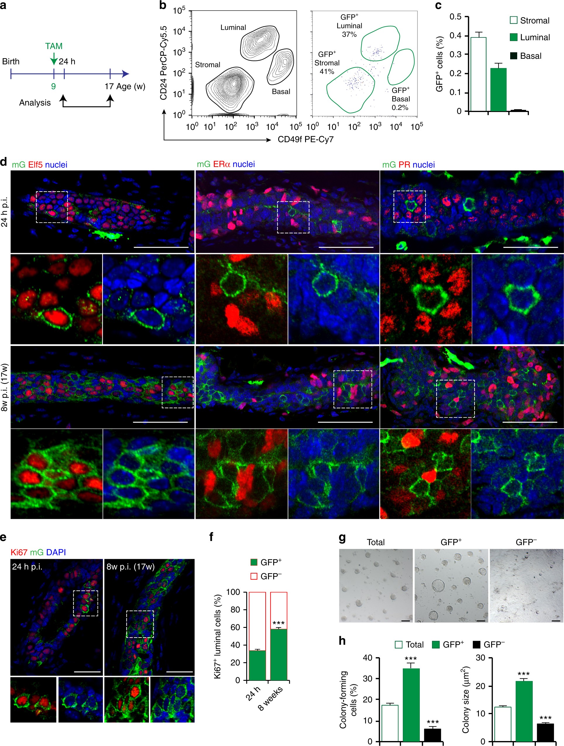
Fig. 3

Blimp1-derived cells represent highly clonogenic and long-lived Elf5+ERα−PR− luminal progenitors. a Lineage tracing strategy adopted in b–f. Nine-week-old adult virgin Prdm1Cre ERT2/+;R26R mTmG/+ females were injected with TAM (4 mg/25 g body weight) and analysed 24 h or 8w later (24 h or 8w p.i.). b FACS analysis of 9-week-old adult virgin mammary gland MECs at 24 h post-TAM induction. CD45+ leukocytes and CD31+ endothelial cells were removed and total epithelial cells gated on a CD24/CD49f plot. Left: FACS plot showing discrimination of basal (CD24lowCD49fhigh) and luminal (CD24highCD49flow) cell populations. Right: FACS plot showing distribution of GFP+ cells within stromal, luminal and basal cell populations (n = 6 mice pooled from two independent experiments). c Percentages of GFP+ stromal (0.39% GFP+ cells), luminal (0.22% GFP+ cells) and basal (0.008% GFP+ cells) cell populations. Data are presented as mean ± s.e.m. (n = 6 mice pooled from two independent experiments). d Cryosections (50 μm thick) from adult virgin mammary glands analysed at 24 h and 8w post-TAM induction (p.i.) stained for GFP (green), Elf5 or ERα or PR (red) and counterstained with DAPI (Nuclei, blue) (n = 3 mice per time point). Scale bars, 50 μm. e Cryosections (20 μm thick) from adult virgin mammary glands analysed at 24 h and 8w post-TAM induction (p.i.) stained for GFP (green), Ki67 (red) and counterstained with DAPI (Nuclei, blue) (n = 3 mice per time point). Scale bars, 20 μm. f Percentages of Ki67+GFP+ vs. Ki67+GFP− cells in adult virgin females at 24 h and 8w post-TAM induction. Data are presented as mean ± s.e.m. (number of Ki67+ cells pooled from n = 3 mice per time point: n = 2575 and n = 3219, respectively). ***P < 0.001 (t test). g Photographs of colonies formed by GFP+, GFP− and total luminal cells isolated from 9-week-old adult virgin mice, at 24 h post-TAM induction (p.i.) (n = 6 pooled mice from two independent experiments). h Left: colony-forming efficiency of GFP+, GFP− and total luminal cells isolated from 9-week-old adult virgin mice, at 24 h post-TAM induction (p.i.). Right: quantification of colony size of formed by GFP+, GFP− and total luminal cells. Data are presented as mean ± s.e.m. (n = 6 pooled mice from two independent experiments). ***P < 0.001. Scale bars, 50 μm