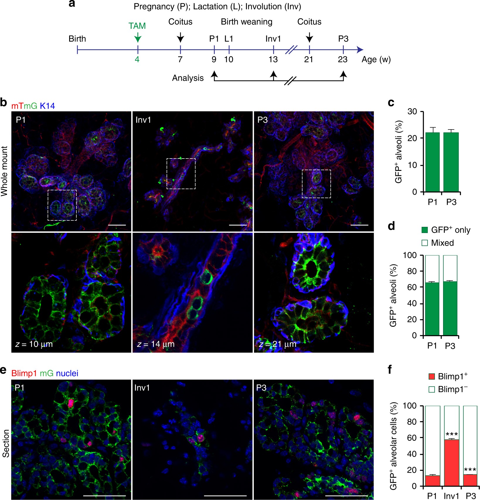
Fig. 4

Blimp1-derived cells represent long-lived luminal stem cells that contribute actively to consecutive pregnancies. a Lineage tracing strategy adopted in b–f. Four-week-old adult virgin Prdm1Cre ERT2/+;R26R mTmG/+ females were injected with TAM (4 mg/25 g body weight) and analysed at day 14.5 of the first and third pregnancy (P1 and P3), and during day 14 of involution (Inv1). b 3D imaging of SeeDB-cleared P1, Inv1 and P3 mammary tissue. Glands are stained for GFP (green) and K14 (blue). mT is displayed in red. (n = 3 mice for each time point). Scale bars, 50 μm. c Percentages of GFP+ alveoli in P1 and P3 mammary glands. Data are presented as mean ± s.e.m. (number of GFP+ alveoli pooled from n = 3 mice per time point: n = 534 and n = 561, respectively). P > 0.05 (t-test). d Percentages of GFP+ alveoli at P1 and P3 containing either exclusively GFP+ cells or mixed populations of GFP+ and GFP− cells. Data are presented as mean ± s.e.m. (number of GFP+ alveoli pooled from n = 3 mice per time point: n = 534 and n = 561, respectively). P > 0.05 (t-test). e Cryosections (20 μm thick) from P1, Inv1 and P3 mammary glands analysed stained for GFP (green), Blimp1 (red) and counterstained with DAPI (Nuclei, blue) (n = 3 mice per time point). Scale bars, 20 μm. f Percentages of GFP+Blimp1+ vs. GFP+Blimp1− cells at P1, Inv1 and P3. Data are presented as mean ± s.e.m. (number of GFP+ cells pooled from n = 3 mice per time point: n = 2068, n = 184 and n = 2256, respectively). ***P < 0.001 (t-test)