Fig. 3
From: Target engagement imaging of PARP inhibitors in small-cell lung cancer

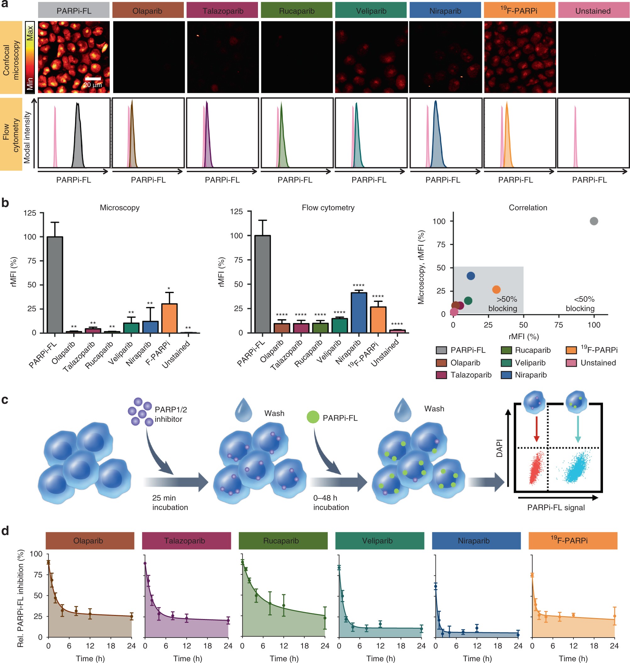
PARPi-FL blocking and in vitro kinetics of different PARP inhibitors. a JHU-LX22 SCLC cells were treated with 6 different PARP inhibitors, including 5 clinical therapeutic inhibitors and a cold, non-radioactive analog of the PARP PET tracer, [18F]PARPi. Cells were then treated with fluorescent imaging agent PARPi-FL and either imaged via confocal microscopy or measured via flow cytometry. Microscopy (top) and flow cytometry (bottom) showing reduced PARPi-FL uptake in all cells treated with PARP inhibitors. b Quantification of PARPi-FL uptake with microscopy (left), flow cytometry (middle) and correlation between the two (right). c JHU-LX22 cells were incubated with one of 5 PARP inhibitors (olaparib, talazoparib, rucaparib, veliparib, niraparib, and 19F-PARPi) at a concentration of 0.2 µM for 25 min at 37 °C, and washed. After a post-incubation time of 0–48 h, cells were incubated with 0.2 µM PARPi-FL for 15 min at 37 °C, followed by 10 min with medium to allow unbound compound to diffuse out of the cells. Then, cells were trypsinized, subjected to flow cytometry and analyzed for the relative PARPi-FL fluorescence signal. Cells that had not been exposed to a PARP inhibitor served as control and were defined as 0% relative PARP inhibition. d Decay curves were calculated with Prism using two phase decay least squares regression. Non-parametric Student’s t-test was used to calculate the statistics. *P < 0.05, **P < 0.01, ***P < 0.001, ****P < 0.001. Error bars represent the SD of three independent experiments with three parallels each