Fig. 3

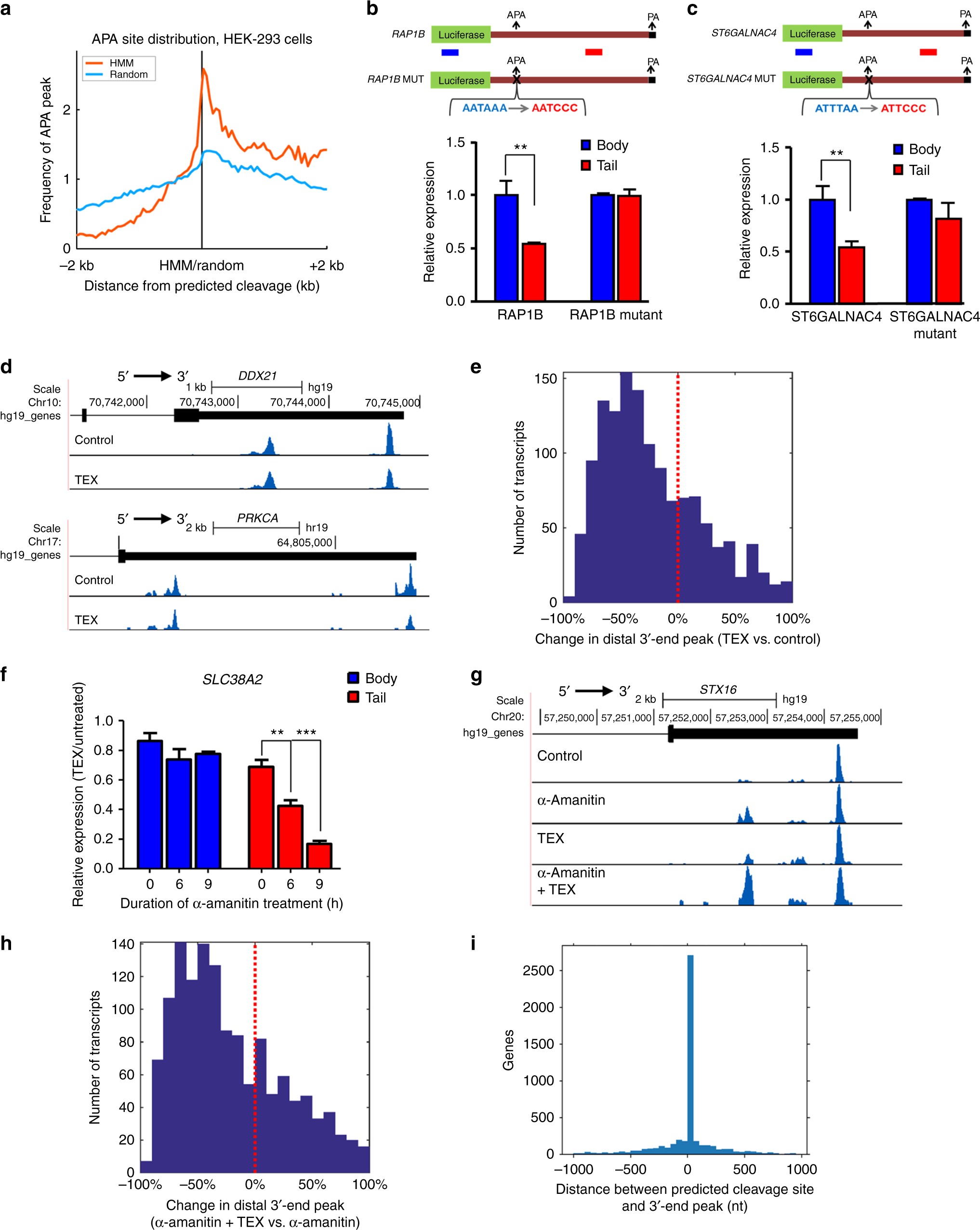
3′-UTR processing is APA-dependent and occurs post-transcriptionally. a Distribution of HEK-293 polyadenylation sites (from PolyASite13) surrounding the predicted cleavage point (HMM, in orange line) or random points in random UTRs (blue line). b, c Mutations in APA sites diminish cleavage. Mutation of 3′-UTR APA sites cloned into a pGL3 promoter luciferase reporter system shows reduced cytoplasmic sensitivity to TEX in RAP1B (b) and ST6GALNAC4 (c). d 3′-end RNA-seq data (y-axis) for DDX21 and PRKCA show relative decreases in the distal peak (corresponding to the 3′ ends of both canonical and “tail” transcripts) compared to the proximal peak (corresponding to the 3′ end of the “body” fragment) following TEX treatment (1484 transcripts). In total, 65% of the distal peaks are reduced following TEX treatment (p ≤ 4.5e−15 using a paired t-test on distal/proximal ratio), with an average decrease of 22% in the distal peak height following TEX. e Histogram showing the relative change of distal peaks height (3′-end RNA-seq) following and before TEX treatment. f 3′-UTR cleavage occurs post-transcriptionally. RT-qPCR in U2OS cells shows strong TEX sensitivity in the cytoplasmic SLC38A2 “tail” fragment 6 or 9 h following α-amanitin treatment compared to TEX-untreated RNA from α-amanitin-treated cells. g 3′-end RNA-seq of STX16 in control, following α-amanitin; TEX treatment; and both α-amanitin and TEX, show an increase in proximal peak. h Same as e, for α-amanitin-treated cells for 9 h, after and before TEX treatment (p ≤ 1.8e−17, paired t-test). i Histogram of distances between predicted cleavage sites (HMM model using TEX data) and nearest 3′-end RNA-seq peak (in 5619 transcripts). **p < 0.01 and ***p < 0.001 (two-tailed Student’s t-test). Results are representative of three independent experiments with triplicates (b, c, and f). Error bars (b, c, and f), s.d.