Fig. 4
From: A miR-327–FGF10–FGFR2-mediated autocrine signaling mechanism controls white fat browning

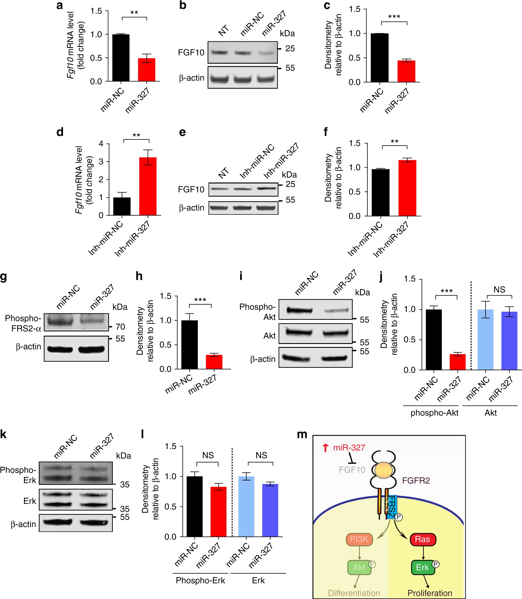
miR-327 mimics block FGF10–FGFR2-triggered PI3K–Akt signaling. a qPCR analysis of Fgf10 in miR-negative control (miR-NC) and miR-327 mimic-treated 3T3-L1 preadipocytes (n = 5 samples per group). b, c Western immunoblot analysis and quantification of FGF10 in miR-NC and miR-327 mimic-treated 3T3-L1 preadipocytes (n = 3 samples per group). d qPCR analysis of Fgf10 and e, f Western immunoblot analysis and quantification of FGF10 in inhibitor miR-negative control (Inh-miR-NC) and miR-327-inhibitor (Inh-miR-327)-treated 3T3-L1 preadipocytes (n = 5 samples per group). g–l Western immunoblot analysis and quantification of g, h phospho-FRS2-α, i, j phospho-Akt and Akt and k, l phospho-Erk and Erk in miR-NC and miR-327 mimic-treated 3T3-L1 cells (n = 3 samples per group). m Schematic diagram of the FGF10–FGFR2 signaling pathway for cell proliferation and differentiation. The Ras–Erk signaling is crucial for cell proliferation. The PI3K–Akt pathway is essential for cell differentiation. miR-327 specifically blocks the FGF10–FGFR2–triggered PI3K–Akt signaling during preadipocyte differentiation.). kDa, kilodalton. NS, not significant. *P < 0.05, **P < 0.01, and ***P < 0.001 by Student’s t-test. Data presented as mean ± s.e.m.