Fig. 6
From: A miR-327–FGF10–FGFR2-mediated autocrine signaling mechanism controls white fat browning

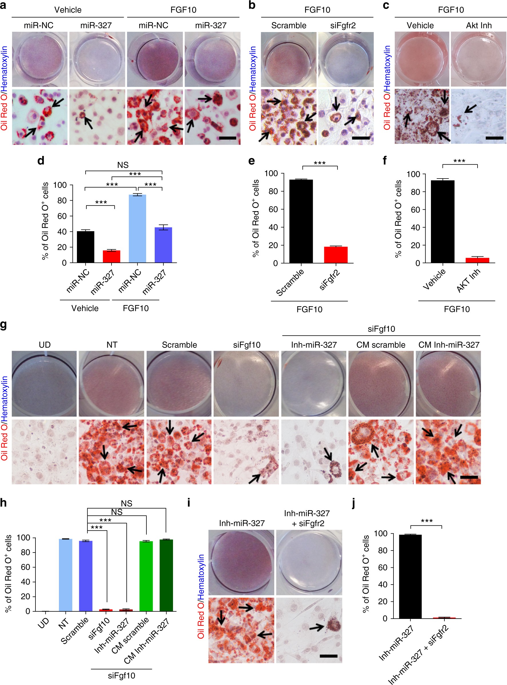
FGF10-induced FGFR2 activation is an essential process for preadipocyte differentiation. a–c The effects of miR-NC, miR-327, Scramble, siRNA-Fgfr2 (siFgfr2), and an Akt inhibitor (Akt Inh) on vehicle- and FGF10-induced 3T3-L1 preadipocyte differentiation visualized by Oil Red O and hematoxylin double staining. d–f Quantification of differentiated Oil Red O+ adipocytes as percentages of total adipocytes. g Differentiation of 3T3-L1 preadipocyte under various treated and non-treated conditions: Undifferentiated (UD); Non-treated (NT); Scramble; siFgf10-treated; siFgf10 plus Inh-miR-327; siFgf10 plus conditioned medium (CM) from Scramble-transfected preadipocytes; and siFgf10 plus conditioned medium (CM) from Inh-miR-327-transfected preadipocytes. h Quantification of average percentages of differentiated Oil Red O+ adipocytes vs. total cells. i, j Detection of adipocyte differentiation by Oil Red O+ and hematoxylin double staining of Inh-miR-327- and Inh-miR-327 plus siFgfr2-treated 3T3-L1 preadipocytes. a–j Arrows indicate differentiated Oil Red O+ adipocytes. Scale bars, 100 μm. Quantification of differentiated Oil Red O+ adipocytes as percentages of total adipocytes (>30 adipocytes per field; n = 10 random fields). NS, not significant. *P < 0.05, **P < 0.01, and ***P < 0.001 by Student’s t-test. Data presented as mean ± s.e.m.