Fig. 7
From: A miR-327–FGF10–FGFR2-mediated autocrine signaling mechanism controls white fat browning

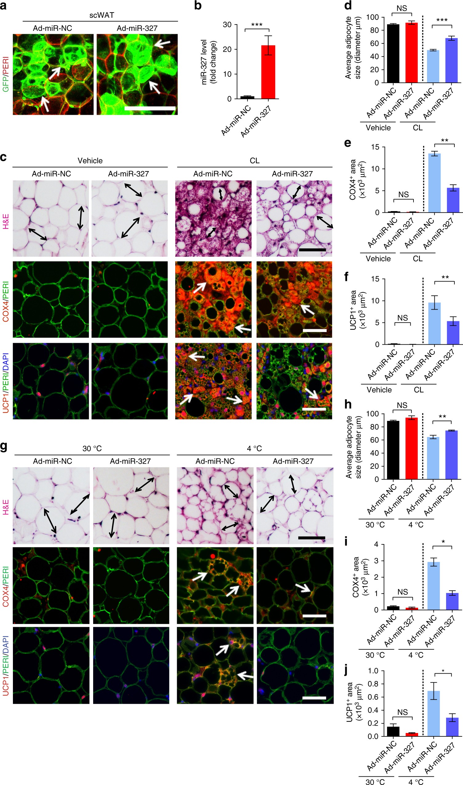
Ad-miR-327 inhibits WAT browning. a Histological analysis of GFP+ cells in scWAT transfected with a control adenovirus (Ad-miR-NC) or an adenovirus expressing miR-327 (Ad-miR-327). Perilipin (PERI) was used to identify adipose tissues. Arrows point to GFP+ cells. b qPCR analysis of miR-327 expression in Ad-miR-327 compared to Ad-miR-NC. Sno-202 served as an internal control (n = 6 samples per group). c, g Histological analysis of adipocyte morphology (H&E), adipocytes (PERI), mitochondria (COX4) and uncoupling protein 1 (UCP1) in c 5-day CL-316243-treated scWAT compared to vehicle-treated control. g Two-week 4 °C-treated scWAT compared to 30 °C control. Double-headed arrows mark adipocyte diameter. Arrows point to respective positive signals. d–f, h–j Quantifications of adipocyte size and positive signals of COX4 and UCP1 in d–f CL-316243- and vehicle-, and h–j 30 °C- and 4 °C-treated scWATs (>30 adipocytes per field; n = 10 random fields; n = 6 mice per group). Immunodeficient NSG mice were used for all experiments in this figure. Scale bars, 100 μm. NS, not significant. *P < 0.05, **P < 0.01, and ***P < 0.001 by Student’s t-test. Data presented as mean ± s.e.m.