Fig. 5
From: 3D microniches reveal the importance of cell size and shape

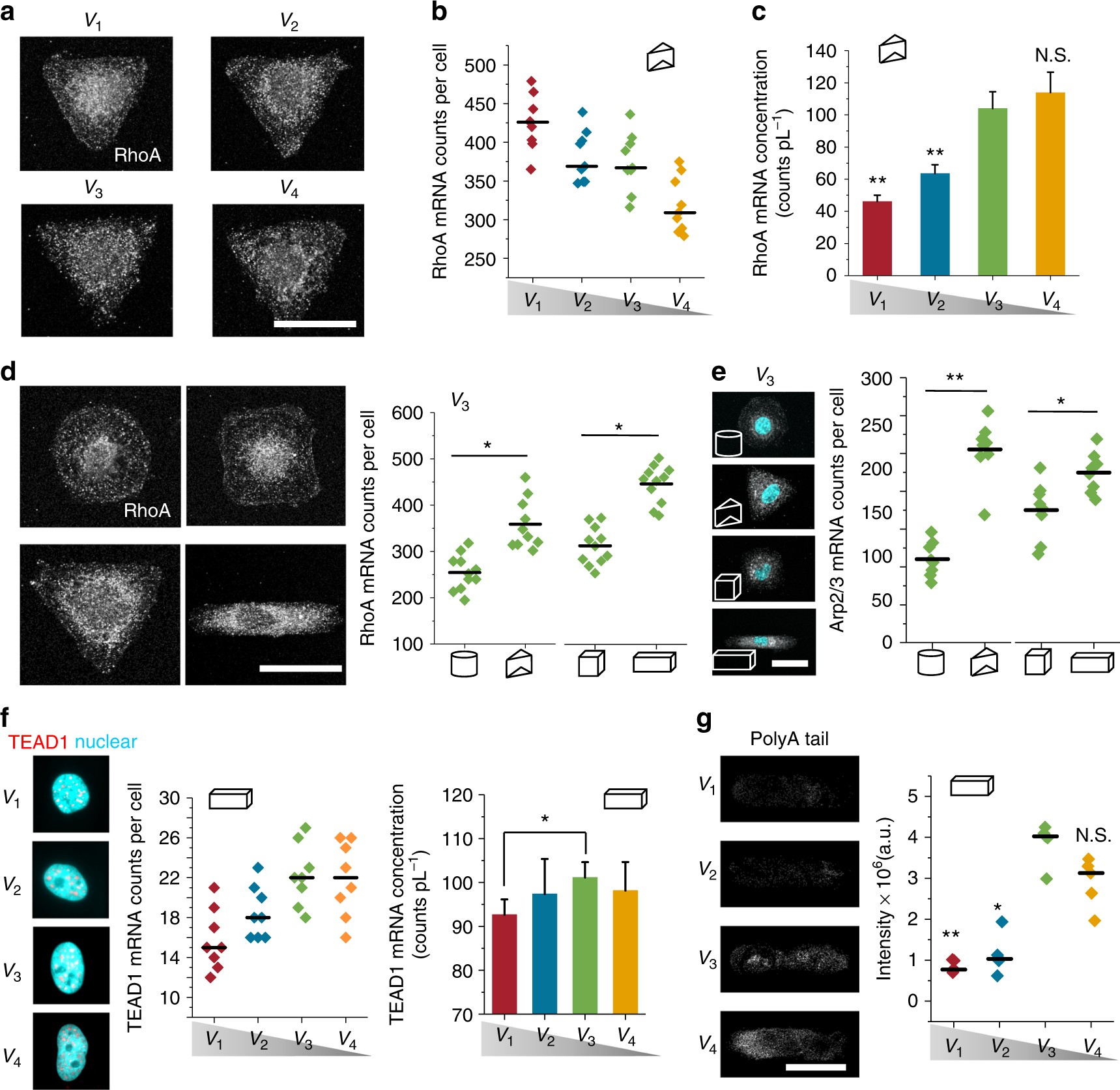
Size and geometry affect mRNA concentration in cells. a Representative images of RhoA mRNA in cells with different volumes. b, c Counts and concentration (divided by cell volume) of RhoA mRNA in cells with different volumes, narrow lines represent the mean within an individual donor; n = 10 cells per donor and condition. d Representative images and total counts of RhoA mRNA in cells with different geometries but same volume (V 3). e Representative images and total counts of Arp2/3 mRNA in cells with different geometries but same volume (V 3). f Representative images, counts, and concentration (divided by nuclear volume) of TEAD1 in cells with different volumes. g Total mRNA in the middle stack of cells with different volumes; we measured total mRNA by quantifying total fluorescence intensity from an mRNA FISH probe that detects polyA tail. Data are shown as mean ± s.d. for all panels; n = 30–35 cells analyzed for each data point. *P < 0.05, **P < 0.01 (ANOVA using a Tukey post-test). NS no significant difference. Scale bar for all images is 20 µm