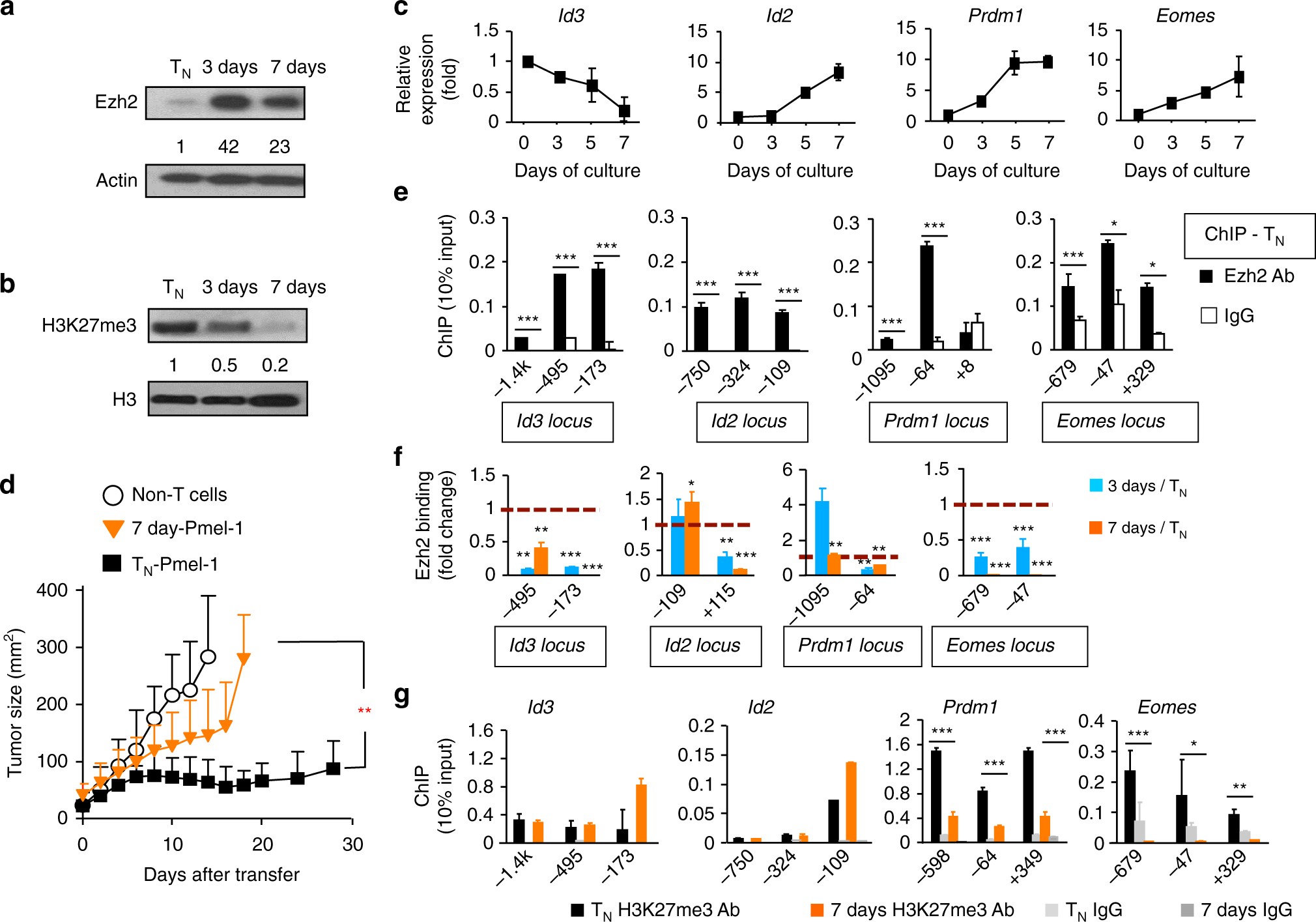
Fig. 4: Ezh2 is dissociated from the regulatory regions of key TFs during CD8+ T-cell expansion

. WT naive Pmel-1 cells were stimulated with anti-CD3/CD28 Ab + IL-2 for 7 days. Cells were collected at 0 days, 3 days and 7 days. a, b Immunoblot analysis of Pmel-1 cells before and after TCR-activation, probed with anti-Ezh2 Ab (a) and anti-H3K27me3 Ab (b). c Real-time RT-PCR analysis of gene expression in Pmel-1 cells before and after activation at indicated time points. d Tumor size in B16 tumor-bearing B6 mice receiving no transfer (Non-T cells), transfer of WT naive Pmel-1 cells (TN) or in vitro TCR-activated 7 days Pmel-1 cells and treatment with IL-2 and gp100-DCs for 3 days. e–g ChIP analysis of TN (e), 3 days and 7 days Pmel-1 cells (f), and TN and 7 days Pmel-1 cells (g). *p < 0.05, **p < 0.01, and ***p < 0.001 (two-tailed unpaired t test). The data are representative of four independent experiments (a–c), two experiments with n = 5 mice per group in each (d; mean ± SD), or three experiments (e–g; mean ± SD)