Fig. 3
From: CTCF driven TERRA transcription facilitates completion of telomere DNA replication

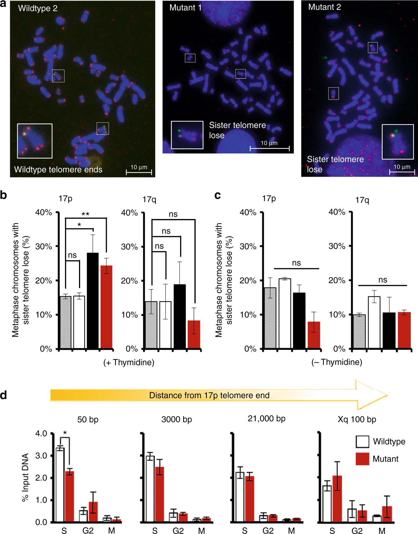
CTCF site mutant 17p telomere ends exhibit mitotic sister-telomere loss and decreased replication. a Cells were synchronized by double thymidine block, released for 7 h, colcemid was added, and mitotic cells were collected 1 h later. Representative images of mitotic spreads in wildtype 2, Mutant 1, or Mutant 2 clones stained with dual FISH for telomere repeats (red) and 17p subtelomeric sequences (green). Left, wildtype; Center, 17p Mutant 1; Right, 17p Mutant 2. b, c Quantification of sister-telomere loss on chromosome 17, p and q arms in cells synchronized with double thymidine block (+thymidine) (b), or asynchronous cells (−thymidine) (c). Data represented as average of 3 biological replicates, n = 150–200 metaphases, error bars represent SEM. *p < 0.05; **p < 0.01, measured by Student's t test. d Cells were synchronized and released in the presence of BrdU either during the first 6 h, for S phase or from 6–8 h for late S/G2, or from 7–9 h for M phase. Genomic DNA was isolated and BrdU incorporation was measured by immunoprecipitation with an anti-BrdU antibody. Data represents average of three independent experiments with error in SEM